4月29日,大唐中宁能源开发有限公司中宁县200MW/800MWh共享储能项目勘察设计招标公告发布,项目计划建设200MW/800MWh共享储能,由100MW/400MWh全钒液流电池和100MW/400MWh压缩空气储能装置组成。
投标人须具有1个及以上水电项目的勘察设计业绩,并具有1个及以上压缩空气储能或电化学储能相关业绩。
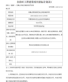
大唐中宁能源开发有限公司中宁县200MW/800MWh共享储能项目勘察设计招标公告
1.招标条件本招标项目中宁县200MW/800MWh共享储能项目勘察设计招标-2022年05月大唐中宁能源开发有限公司已由大唐宁夏分公司批准,招标人为大唐中宁能源开发有限公司,招标项目资金来自资本金和银行贷款,出资比例为资本金30%,银行贷款70%。项目已具备招标条件,现对该项目进行公开招标。
2.项目概况与招标范围
2.1建设地点:宁夏回族自治区中卫市中宁县石空镇工业园区
2.2建设规模:200MW/800MWh共享储能项目
2.3工程建设计划时间:2022年7月1日至2023年12月31日
2.4勘察设计服务期限:按合同签订之日至工程竣工验收为准。
2.5招标编号:CWEME22-NX05-FW02
2.6招标范围:
2.6.1概述:大唐中宁县共享储能项目建设规模200MW/800MWh,由100MW/400MWh全钒液流电池和100MW/400MWh压缩空气储能装置组成。本项目储能按电网侧大容量长时共享储能设计,按电网调度需求运行。
2.6.2本次招标范围包含但不仅限于:
全矾流液储能项目、压缩空气储能项目、110kV升压站以及附属设施的勘查、设计工作。包括初勘、详勘,初步设计、施工图设计、竣工图编制、设计概算编制及技术服务(技术规范书的编制,施工招标工程量清单编制、最高控制价编制)等所有工作。其中:勘查范围:涉及共享储能项目所需的所有初勘和详勘(不包括地下储气库)。设计范围:
1)全矾流液储能项目和压缩空气储能项目系统整体规划设计(系统集成部分由相应厂家配合设计提资),地下储气库由系统集成单位整体设计;
2)110kV升压站、厂前区建构筑物、入厂道路、给排水、备用电源等其他设计工作包含在本次招标范围内;
3)整个项目的纳总包括在本招标范围内。
4)送出线路EPC项目的设计不在本招标范围内,由招标人单独委托。具体工作内容以招标文件的最后记载为准。
3.投标人资格要求 3.1投标人须具有工程勘察综合甲级资质或工程勘察专业甲级资质,并具有工程设计综合甲级或工程设计电力行业甲级资质。
3.2投标人须具有1个及以上水电项目的勘察设计业绩,并具有1个及以上压缩空气储能或电化学储能相关业绩,并提供合同复印件。
3.3投标人拟派担任本项目的项目总负责人(项目总工程师)须具有高级工程师及以上职称,担任过或正在担任至少一项水电或蓄能电站勘察设计的项目经理或设计总工程师业绩(业绩证明须提供合同复印件及本项目与拟派项目经理的关联性文件)。
3.4投标人拟派担任本项目的勘察设计负责人(设总)应具有高级及以上职称或注册电气工程师执业资格证书。
3.5本次招标不接受联合体投标。
3.6投标人不得存在下列情形之一:
3.6.1被列入大唐集团公司禁止合作名单范围内的(包括被列入黑名单、停止采购和停止授标名单的);
3.6.2对于施工和服务采购,近三年内被列入国家应急管理部认定的安全生产失信联合惩戒“黑名单”或安全生产不良记录“黑名单”的(查询网址为:https://www.mem.gov.cn/fw/cxfw/xycx/);
3.6.3采购的同类施工、设备物资以及服务等,在近三年内发生过较大及以上责任事故的,责任事故等级见《生产安全事故报告和调查处理条例》;
3.6.4被法院列为失信被执行人(查询网址为:http://zxgk.court.gov.cn/shixin/)或终结本次执行案件的被执行人(查询网址为:http://zxgk.court.gov.cn/zhongben/),且未被撤销的;
3.6.5在信用中国官网(查询网址:https://www.creditchina.gov.cn/)被列入失信惩戒名单的或被列入重大税收违法案件当事人名单的;
3.6.6供应商、供应商的法定代表人、项目负责人在全国建筑市场监管服务平台(查询网址http://jzsc.mohurd.gov.cn/)被列入黑名单的,或者被列入失信联合惩戒名单的,或者在企业诚信中有不良记录的,或者在个人诚信有不良记录的;
3.6.7在国家企业信用信息公示系统(查询网址:http://www.gsxt.gov.cn/)被列入严重违法失信企业名单的;
3.6.8财务账户以及主要资产被冻结、查封的(查询网址:http://wenshu.court.gov.cn/);
3.6.9无国家或行业协会强制要求的生产、施工、制造以及服务等有效特殊许可的(信息核实网站见附件,仅供参考,包括但不限于其中列举的网站及资质);
3.6.10为他人提供担保的,且担保金额超过净资产总额的(查询网址:https://www.zhongdengwang.org.cn/,当地企业信息网);
3.6.11被法院列为被执行人(查询网址:http://zxgk.court.gov.cn/zhixing/),招标人认为可能影响本招标项目执行且不能提供已经履行完毕相应生效判决确定的义务的;
3.6.12未如实陈述有关否决项和/或减分项内容的;
3.6.13可能导致供应商资格或合同履行能力丧失的其他情形。
3.7本次招标采用资格后审方式,开标后由评标委员会对投标人的资质进行审查。资格条件没有达到招标文件规定要求,评标委员会将否决其投标。
4.招标文件的获取
4.1获取招标文件的时间及地点:凡有意参加投标者,请于2022年04月29日00时至2022年05月10日17时(北京时间,下同),登录中国大唐集团公司电子商务平台(网址:http://www.cdt-ec.com,既电子招标投标交易平台),下载电子招标文件。
4.2招标文件每套售价详见中国大唐集团公司电子商务平台(网址:http://www.cdt-ec.com/),标书费汇款账户按电子商务平台提示信息为准。
4.3招标文件获取须知:为保障电子招标投标交易平台数据安全,潜在投标单位在下载电子招标文件时需企业CA证书电子钥匙,《CA证书电子钥匙办理指南》详见中国大唐集团公司电子商务平台,咨询电话:025-83207358转890。
4.4其他注意事项:
4.4.1即日起,我公司开具的标书费发票实行电子发票。潜在投标人在购买标书时,请正确填写手机号码,在备注中填写邮箱地址。发票开具成功后,系统会以邮件和短信的形式通知,请在邮件中查看、保存电子发票,或者点击短信中的链接即可下载。未收到短信或邮件的,请拨打400-888-6262,告知客服人员手机号码或邮箱地址,待客服人员重新发送后,即可查看、保存电子发票。
5.投标文件的递交
5.1递交投标文件的截止时间及地点:投标文件递交的截止时间(投标截止时间,下同)为2022年05月20日10时整(如有变化,另行通知),投标人应在截止时间前通过中国大唐集团公司电子商务平台(网址:http://www.cdt-ec.com/)递交电子投标文件。
5.2逾期送达(上传)的投标文件,电子招标投标交易平台将予以拒收。
5.3开标场所:大唐电子商务平台。
5.4纸质版投标文件递交:开标、评标均以电子招标投标交易平台上递交的电子投标文件为准,后续如需要纸质版另行通知,纸质版仅作为资料存档用。
5.5本次开标评标均在电子交易平台进行,对于电子招标投标交易平台投标操作不熟悉的投标人,请与平台客服人员联系400-888-6262。
6.发布公告的媒介本次招标公告同时在“中国招标投标公共服务平台(网址http://www.cebpubservice.com)”、中国大唐集团公司电子商务平台(网址:http://www.cdt-ec.com)。
7.联系方式
招标人:大唐中宁能源开发有限公司
地址:宁夏银川市金凤区万寿路138号
招标代理机构:中国水利电力物资西安有限公司
地址:西安市新城区尚德路48号
邮编:710004
联系人:高歌
电话:029-87440732
电子邮件:gaoge@cweme.com
本招标项目的监督部门为:大唐宁夏分公司工程建设部(物资管理部)
采购业务投诉电话:4008886262-3
采购业务投诉邮箱:cgts@cweme.com
人员违规违纪行为投诉邮箱:jijianjubao@cweme.com
招标人或其招标代理机构主要负责人(项目负责人):(签名)
招标人或其招标代理机构:(盖章)
碳索储能网 https://cn.solarbe.com/news/20220506/41344.html



下一篇



















