2月9日,国家能源局华中监管局印发《重庆电力调频辅助服务市场运营规则》,市场主体包括发电企业、电力用户、配售电企业和储能企业等。市场运行初期,容量5MW及以上,持续时间 2 小时以上的独立储能电站及储能装置,具备提供调频辅助服务能力的储能装置、储能电站与新能源电站联合作为调频辅助服务提供者,包括:风储、光储等可作为调频辅助服务提供者。

统调范围内并网运行的风电、光伏、储能电站、储能系统、火电、水电机组,具备条件的外来电;具备条件的非统调发电企业,参与市场化交易的电力用户将承担调频辅助服务费用分摊。
市场初期,为保障电力系统安全稳定运行,独立储能、联合储能等新型市场主体中标调频容量之和不超过调频容量总需求的α3,α3值暂定为 30%,后期根据市场运行情况进行调整。
调频市场补偿费用包括调频容量补偿、调频里程补偿两个部分。
调频单元的调频里程补偿按日统计按月进行结算,以 1 小时为一个计费周期,调频单元在一个计费周期内的调频里程为该时段内响应 AGC 控制指令的调整量之和。调频单元的调频里程补偿按日统计按月进行结算,调频单元日调频里程补偿计算公式如下:

中标的调频单元容量补偿按日统计,按月结算,调频单元日容量补偿R调频容量补偿计算公式如下:
\\

碳索储能网 https://cn.solarbe.com/news/20221212/60927.html


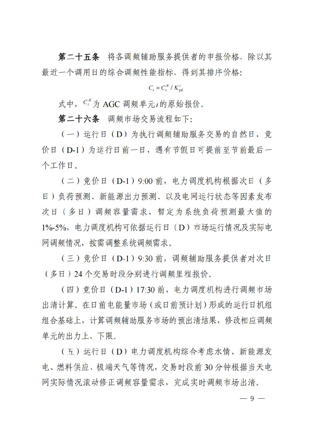
下一篇



















