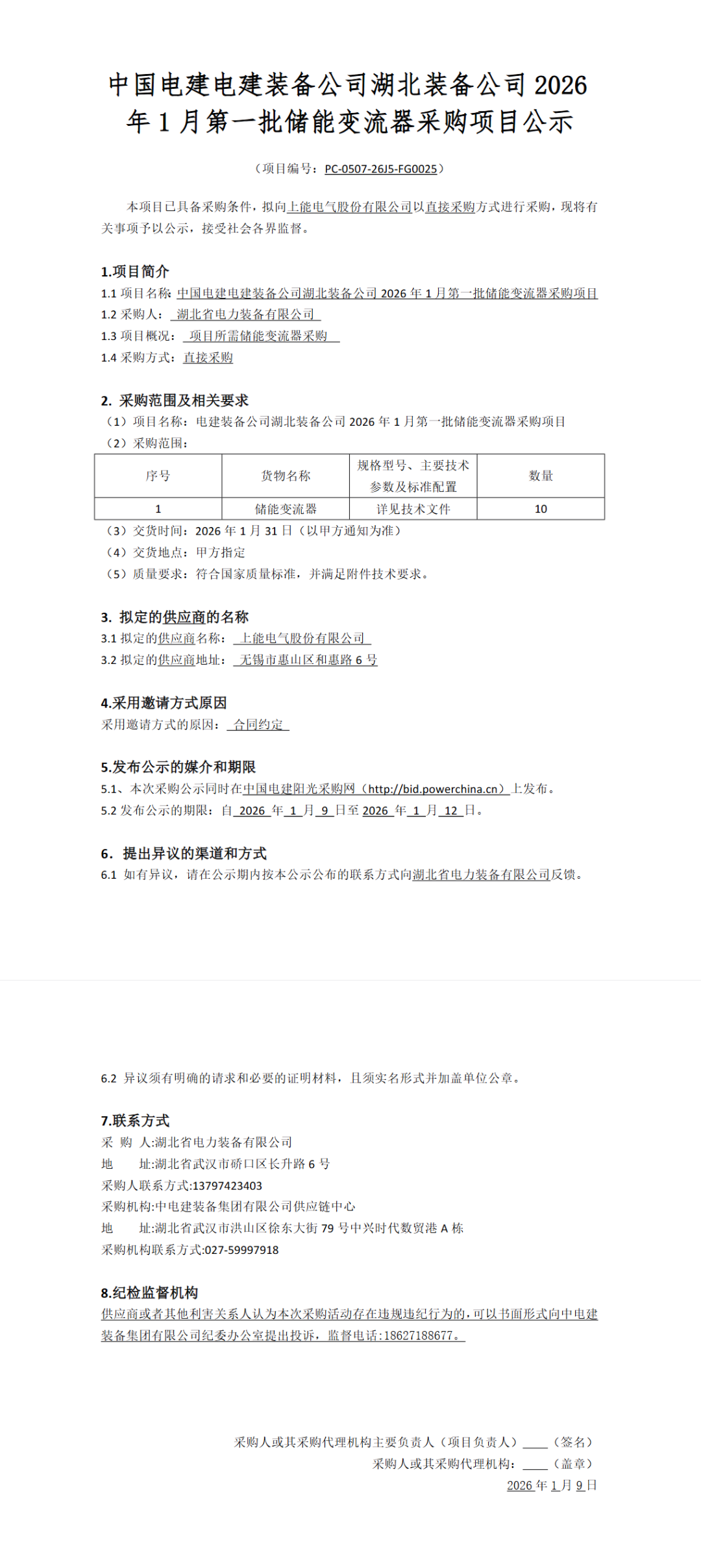
碳索储能网获悉,1月9日,中国电建电建装备公司湖北装备公司发布 2026年1月第一批储能变流器采购项目公示。拟向上能电气股份有限公司直接采购储能变流器。
根据公告,此次上能电气将提供10台变流器。
计划交货时间为 2026年 1 月 31 日。
公示期自 2026 年 1 月 9 日至 2026 年 1 月 12 日。
公示原文见下

碳索储能网 https://cn.solarbe.com/news/20260111/50016497.html
碳索储能网获悉,1月9日,中国电建电建装备公司湖北装备公司发布 2026年1月第一批储能变流器采购项目公示。拟向上能电气股份有限公司直接采购储能变流器。
根据公告,此次上能电气将提供10台变流器。
计划交货时间为 2026年 1 月 31 日。
公示期自 2026 年 1 月 9 日至 2026 年 1 月 12 日。
公示原文见下

新闻介绍:
碳索储能网获悉,1月9日,中国电建电建装备公司湖北装备公司发布2026年1月第一批储能变流器采购项目公示。拟向上能电气股份有限公司直接采购储能变流器。根据公告,此次上能电气将提供10台变流器。计划交货时间为2026年1月31日。公示期自2026年1月9日至2026年1月12日。
责任编辑:康炜邺
碳索储能网版权说明:
1.所有未标注来源为碳索储能网或碳索储能网整理的文章,均转载与其他媒体,目的在于传播更多信息,但并不代表碳索储能网赞同其观点、立场或证实其描述。其他媒体如需转载,请与稿件来源方联系,如产生任何版权问题与本网无关。
2. 涉及资本市场或上市公司内容也不构成任何投资建议,投资者据此操作,风险自担!
3. 如因作品内容、版权以及引用的图片(或配图)内容仅供参考,如有涉及版权问题,可联系我们直接删除处理。请在30日内进行。
下一篇2026-01-11 18:51:47



















