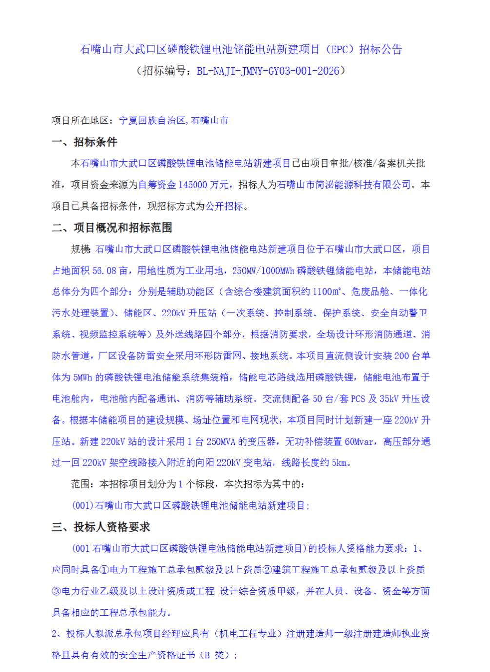
1月29日,宁夏石嘴山市大武口区磷酸铁锂电池储能电站新建项目(EPC)招标发布,招标人为石嘴山市简泌能源科技有限公司。项目资金来源为自筹资金145000万元。
招标公告显示,项目占地面积56.08亩,用地性质为工业用地,250MW/1000MWh磷酸铁锂储能电站,设计安装200台单体为5MWh的磷酸铁锂电池储能系统集装箱,储能电芯路线选用磷酸铁锂。
本项目允许联合体投标。
文件获取时间为2026年1月29日8时30分到2026年2月04日17时30分.
文件递交截止/开标时间为2026年3月2日9时30分。
原文如下:



碳索储能网 https://cn.solarbe.com/news/20260131/50017806.html新闻介绍:
1月29日,宁夏石嘴山市大武口区磷酸铁锂电池储能电站新建项目招标发布,招标人为石嘴山市简泌能源科技有限公司。招标公告显示,项目占地面积56.08亩,用地性质为工业用地,250MW/1000MWh磷酸铁锂储能电站,设计安装200台单体为5MWh的磷酸铁锂电池储能系统集装箱,储能电芯路线选用磷酸铁锂。本项目允许联合体投标。文件获取时间为2026年1月29日8时30分到2026年2月04日17时30分.文件递交截止/开标时间为2026年3月2日9时30分。
责任编辑:康炜邺
碳索储能网版权说明:
1.所有未标注来源为碳索储能网或碳索储能网整理的文章,均转载与其他媒体,目的在于传播更多信息,但并不代表碳索储能网赞同其观点、立场或证实其描述。其他媒体如需转载,请与稿件来源方联系,如产生任何版权问题与本网无关。
2. 涉及资本市场或上市公司内容也不构成任何投资建议,投资者据此操作,风险自担!
3. 如因作品内容、版权以及引用的图片(或配图)内容仅供参考,如有涉及版权问题,可联系我们直接删除处理。请在30日内进行。