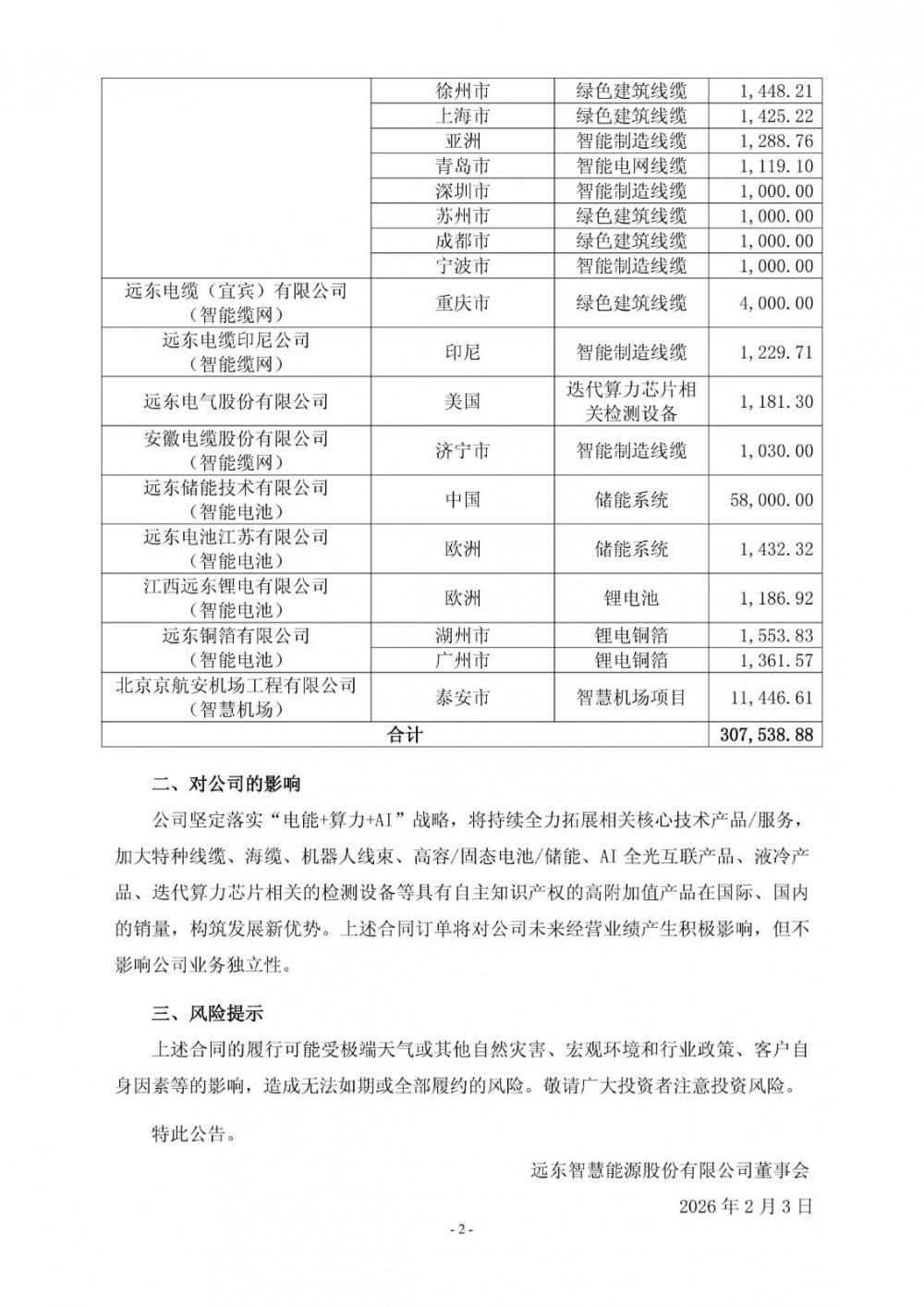
2月3日,远东股份披露子公司中标项目的提示性公告,2026年1月,其子公司中标、签约千万元以上合同订单合计为人民币307538.88万元,其中储能系统相关合同金额为5.94亿元,锂电池相关合同金额为1186.9千万。
远东股份提到,公司坚定落实“电能+算力+AI”战略,将持续全力拓展相关核心技术产品/服务,加大特种线缆、海缆、机器人线束、高容/固态电池/储能、AI全光互联产品、液冷产品、迭代算力芯片相关的检测设备等具有自主知识产权的高附加值产品在国际、国内的销量,构筑发展新优势。上述合同订单将对公司未来经营业绩产生积极影响,但不影响公司业务独立性。
原公告如下:


碳索储能网 https://cn.solarbe.com/news/20260203/50017927.html新闻介绍:
2月3日,远东股份披露子公司中标项目的提示性公告,2026年1月,其子公司中标、签约千万元以上合同订单合计为人民币307538.88万元,其中储能系统相关合同金额为5.94亿元,锂电池相关合同金额为1186.9千万。上述合同订单将对公司未来经营业绩产生积极影响,但不影响公司业务独立性。
责任编辑:康炜邺
碳索储能网版权说明:
1.所有未标注来源为碳索储能网或碳索储能网整理的文章,均转载与其他媒体,目的在于传播更多信息,但并不代表碳索储能网赞同其观点、立场或证实其描述。其他媒体如需转载,请与稿件来源方联系,如产生任何版权问题与本网无关。
2. 涉及资本市场或上市公司内容也不构成任何投资建议,投资者据此操作,风险自担!
3. 如因作品内容、版权以及引用的图片(或配图)内容仅供参考,如有涉及版权问题,可联系我们直接删除处理。请在30日内进行。