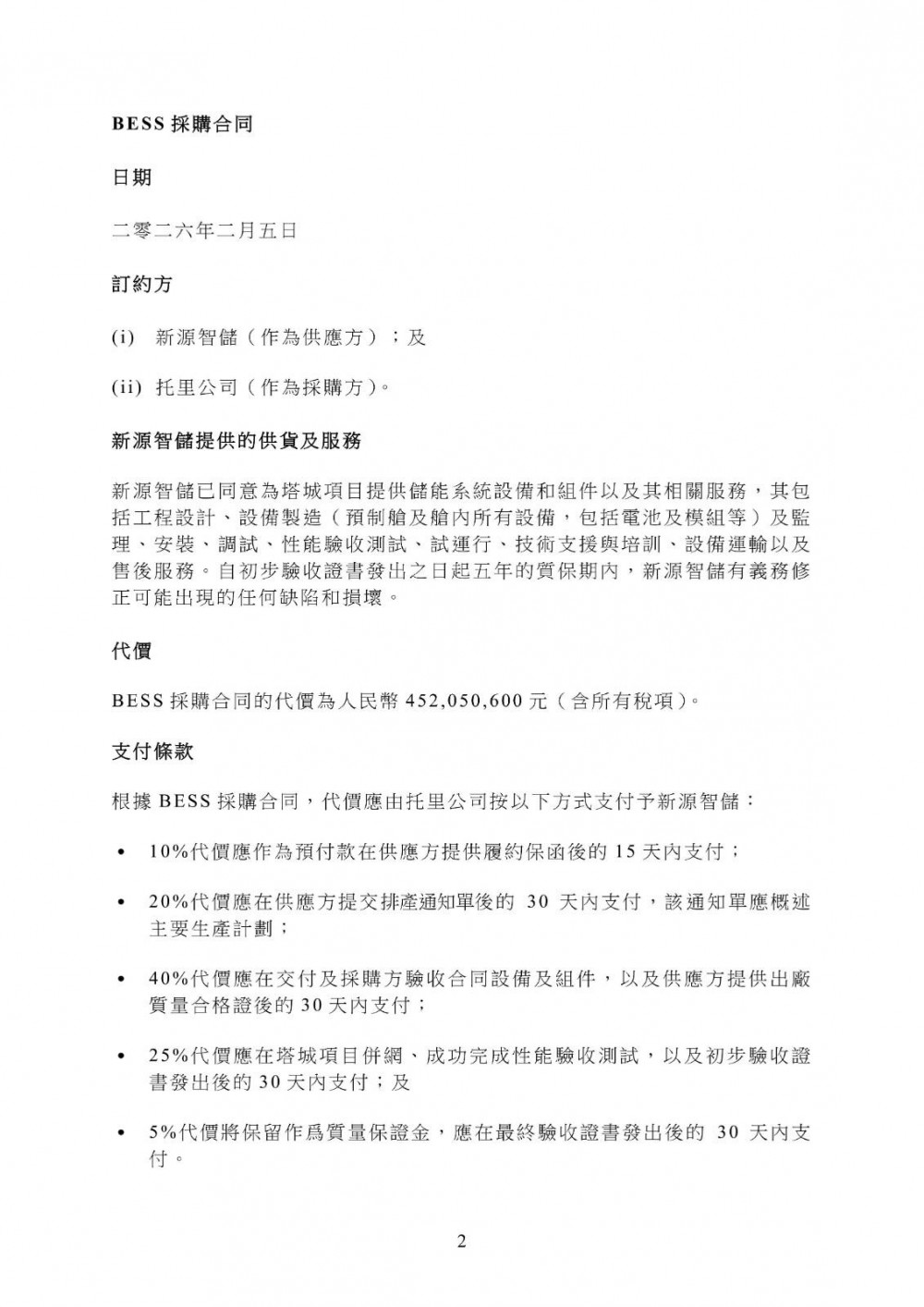
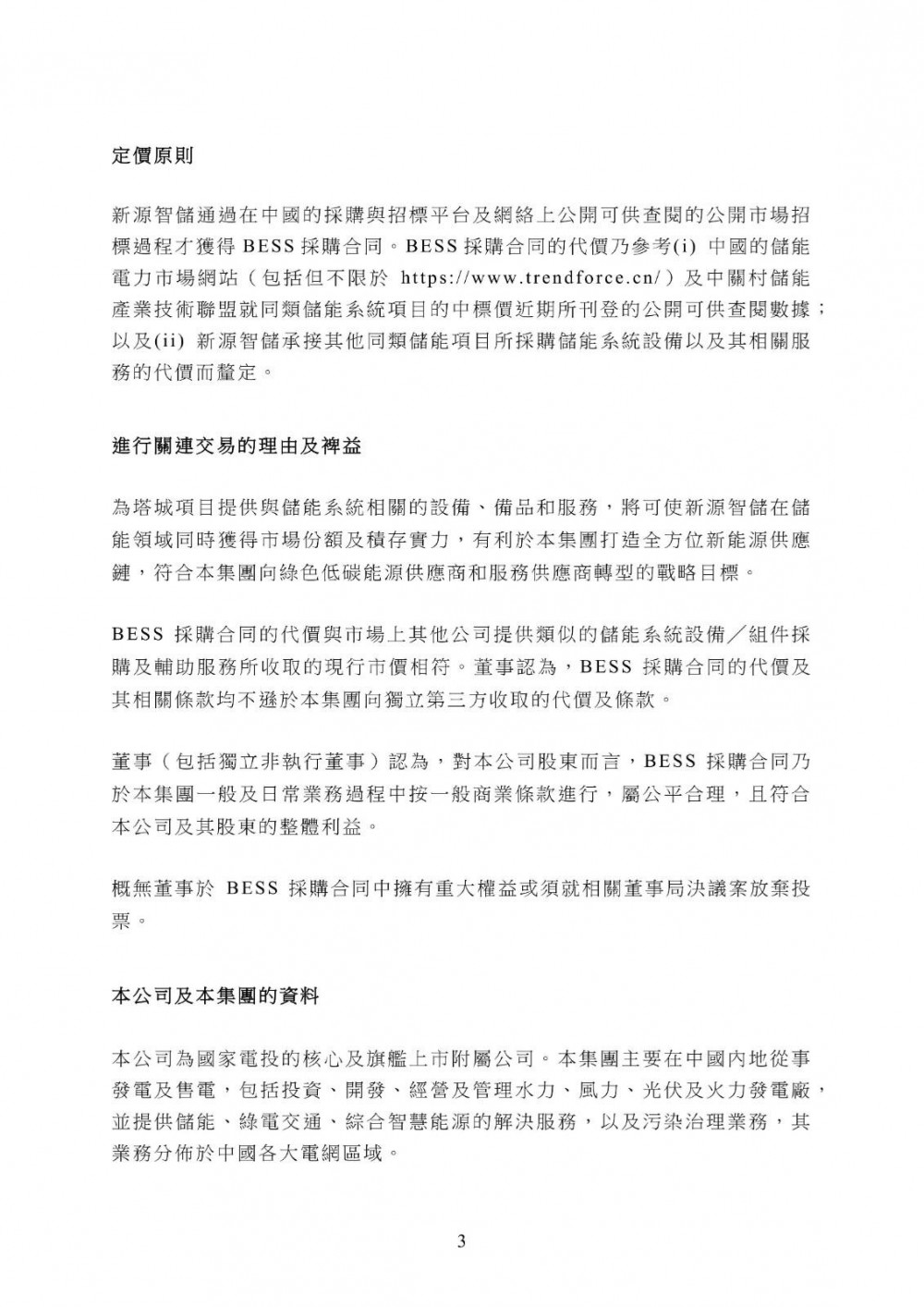
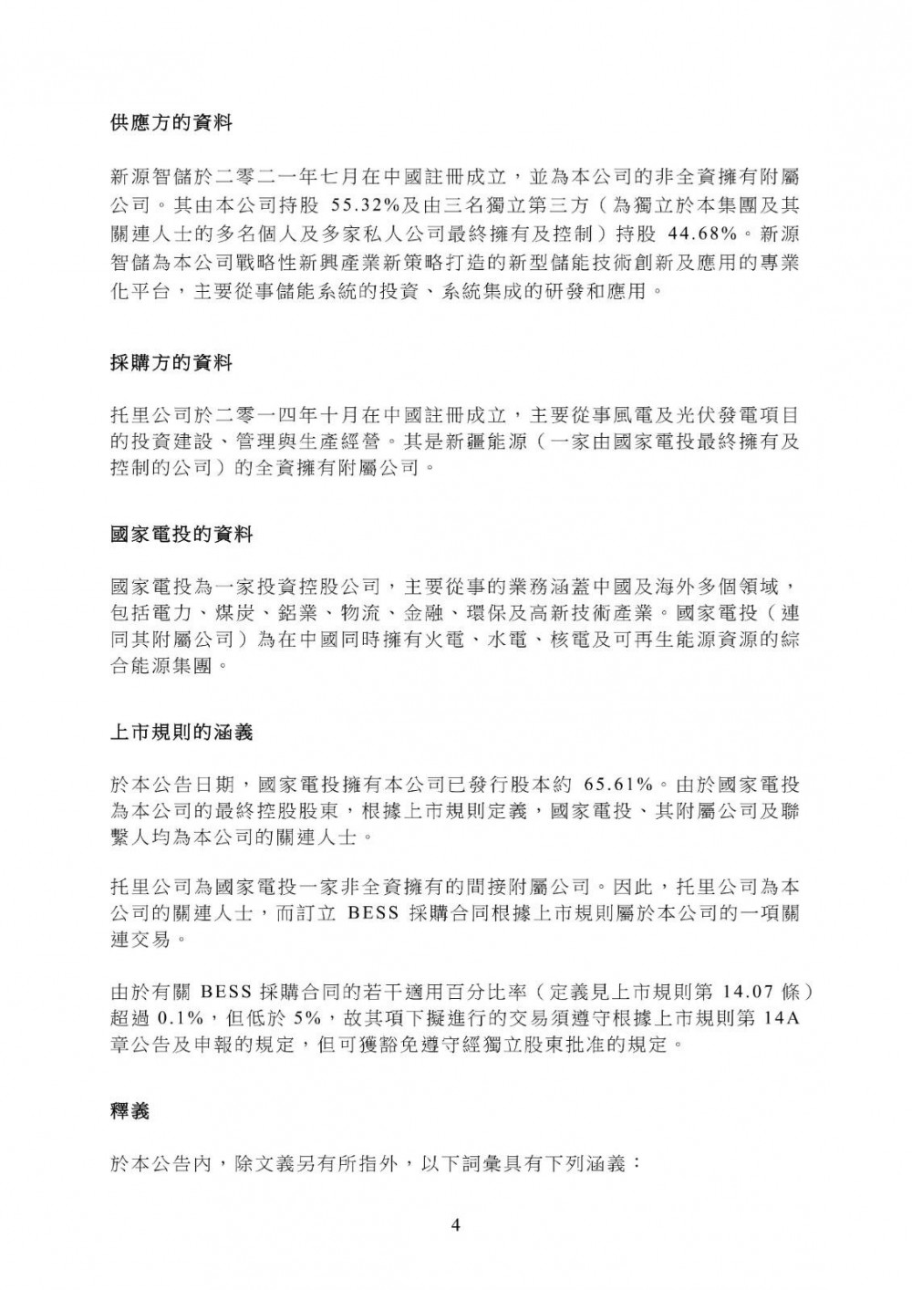
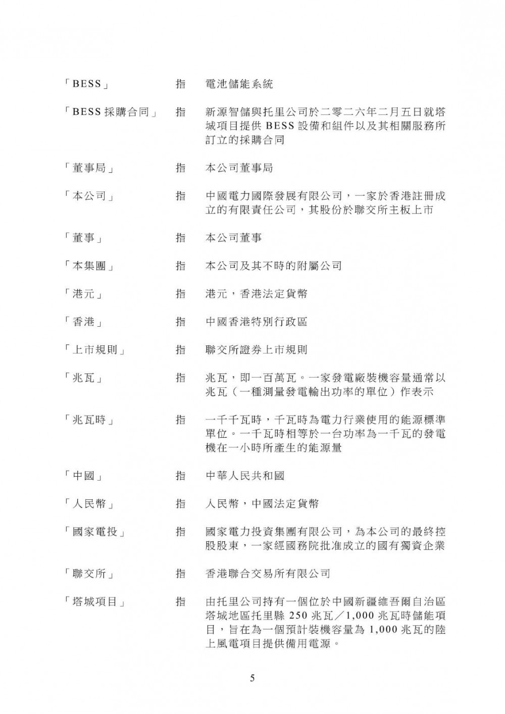
2月5日,中国电力发布公告称,本公司非全资拥有附属公司新源智储作为供应方与托里公司订立了一份BESS采购合同,据此新源智储将为塔城项目提供储能系统设备和组件以及其相关服务,代价人民币452,050,600元(约相等于507,922,000港元)。
于本公告日期,国家电投拥有本公司已发行股本约65.61%。由于国家电投为本公司的最终控股股东,根据上市规则定义,国家电投、其附属公司及联系人均为本公司的关连人士。托里公司为国家电投一家非全资拥有的间接附属公司。
原公告如下:






碳索储能网 https://cn.solarbe.com/news/20260206/50018129.html新闻介绍:
2月5日,中国电力发布公告称,本公司非全资拥有附属公司新源智储作为供应方与托里公司订立了一份BESS采购合同,据此新源智储将为塔城项目提供储能系统设备和组件以及其相关服务,代价人民币452,050,600元。于本公告日期,国家电投拥有本公司已发行股本约65.61%。由于国家电投为本公司的最终控股股东,根据上市规则定义,国家电投、其附属公司及联系人均为本公司的关连人士。托里公司为国家电投一家非全资拥有的间接附属公司。
责任编辑:康炜邺
碳索储能网版权说明:
1.所有未标注来源为碳索储能网或碳索储能网整理的文章,均转载与其他媒体,目的在于传播更多信息,但并不代表碳索储能网赞同其观点、立场或证实其描述。其他媒体如需转载,请与稿件来源方联系,如产生任何版权问题与本网无关。
2. 涉及资本市场或上市公司内容也不构成任何投资建议,投资者据此操作,风险自担!
3. 如因作品内容、版权以及引用的图片(或配图)内容仅供参考,如有涉及版权问题,可联系我们直接删除处理。请在30日内进行。