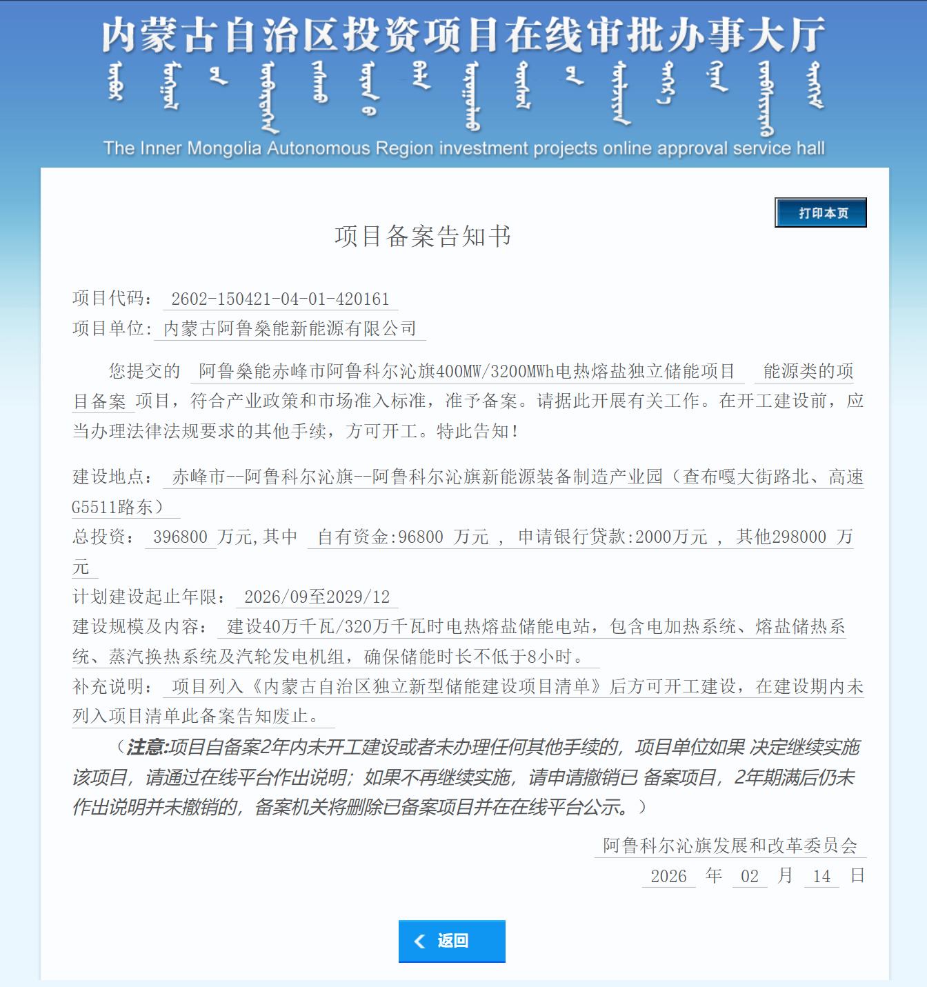
近日,内蒙古自治区投资项目在线审批办事大厅相关信息显示,内蒙古阿鲁燊能新能源有限公司提交的阿鲁燊能赤峰市阿鲁科尔沁旗400MW/3200MWh电热熔盐独立储能项目能源类的项目备案项目,符合产业政策和市场准入标准,准予备案。

资料显示,该项目位于赤峰市阿鲁科尔沁旗阿鲁科尔沁旗新能源装备制造产业园,总投资39.68亿元,项目建设40万千瓦/320万千瓦时电热熔盐储能电站,包含电加热系统、熔盐储热系统、蒸汽换热系统及汽轮发电机组,确保储能时长不低于8小时。计划建设起止年限为2026年9月至2029年12月。
项目列入《内蒙古自治区独立新型储能建设项目清单》后方可开工建设,在建设期内未列入项目清单此备案告知废止。
项目信息见下:

碳索储能网 https://cn.solarbe.com/news/20260225/50018653.html新闻介绍:
近日,内蒙古自治区投资项目在线审批办事大厅相关信息显示,内蒙古阿鲁燊能新能源有限公司提交的阿鲁燊能赤峰市阿鲁科尔沁旗400MW/3200MWh电热熔盐独立储能项目能源类的项目备案项目,符合产业政策和市场准入标准,准予备案。项目列入《内蒙古自治区独立新型储能建设项目清单》后方可开工建设,在建设期内未列入项目清单此备案告知废止。
责任编辑:康炜邺
碳索储能网版权说明:
1.所有未标注来源为碳索储能网或碳索储能网整理的文章,均转载与其他媒体,目的在于传播更多信息,但并不代表碳索储能网赞同其观点、立场或证实其描述。其他媒体如需转载,请与稿件来源方联系,如产生任何版权问题与本网无关。
2. 涉及资本市场或上市公司内容也不构成任何投资建议,投资者据此操作,风险自担!
3. 如因作品内容、版权以及引用的图片(或配图)内容仅供参考,如有涉及版权问题,可联系我们直接删除处理。请在30日内进行。