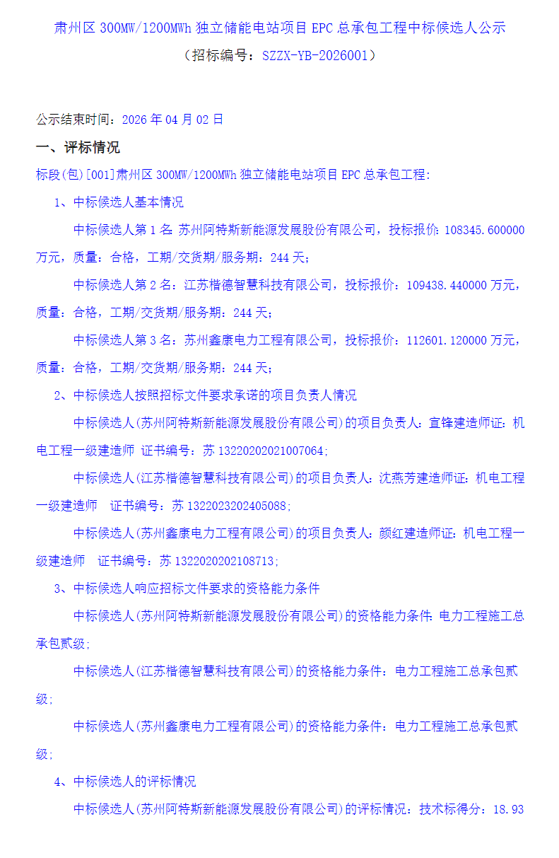
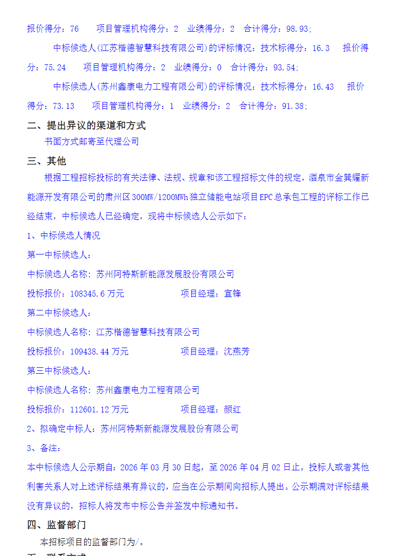
2026年3月30日,甘肃肃州区300MW/1200MWh独立储能电站项目EPC总承包工程中标候选人公示,前三名中标候选人依次为苏州阿特斯新能源发展股份有限公司、江苏楷德智慧科技有限公司、苏州鑫康电力工程有限公司,投标单价在0.903~0.938元/Wh之间。
2026年3月10日,该项目公开招标,建设甘肃酒泉肃州区300MW/1200MMh独立储能电站项目,拟建地址位于甘肃省酒泉市肃州区光电产业园,西北距酒泉市约13.3公里。项目资金来源为私有资金150000万元,合单价1.25元/Wh。
项目不接受联合体投标。
原文如下:


碳索储能网 https://cn.solarbe.com/news/20260406/50021208.html新闻介绍:
2026年3月30日,甘肃肃州区300MW/1200MWh独立储能电站项目EPC总承包工程中标候选人公示,前三名中标候选人依次为苏州阿特斯新能源发展股份有限公司、江苏楷德智慧科技有限公司、苏州鑫康电力工程有限公司,投标单价在0.903~0.938元/Wh之间。2026年3月10日,该项目公开招标,建设甘肃酒泉肃州区300MW/1200MMh独立储能电站项目,拟建地址位于甘肃省酒泉市肃州区光电产业园,西北距酒泉市约13.3公里。项目资金来源为私有资金150000万元,合单价1.25元/Wh。
责任编辑:康炜邺
碳索储能网版权说明:
1.所有未标注来源为碳索储能网或碳索储能网整理的文章,均转载与其他媒体,目的在于传播更多信息,但并不代表碳索储能网赞同其观点、立场或证实其描述。其他媒体如需转载,请与稿件来源方联系,如产生任何版权问题与本网无关。
2. 涉及资本市场或上市公司内容也不构成任何投资建议,投资者据此操作,风险自担!
3. 如因作品内容、版权以及引用的图片(或配图)内容仅供参考,如有涉及版权问题,可联系我们直接删除处理。请在30日内进行。