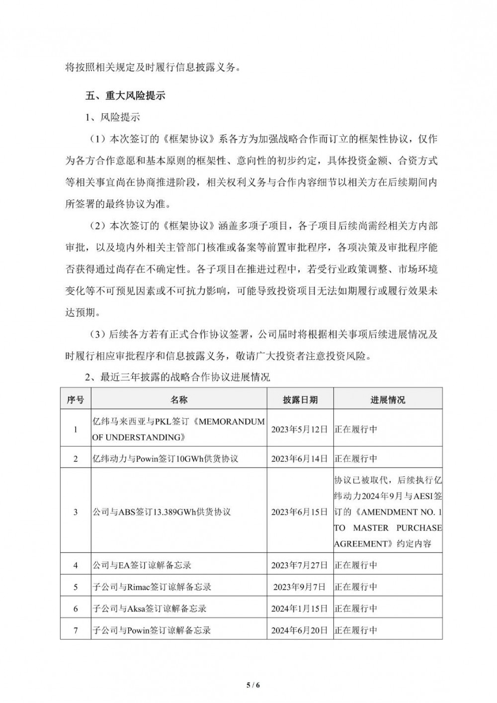
1月30日,亿纬锂能发布公告称,公司参股公司HYD Investment Limited(由浙江华友钴业股份有限公司的全资子公司、亿纬锂能的全资子公司及PT Daaz Bara Lestari Tbk的全资子公司共同设立,以下简称“HYD”,其中公司间接持股15%)与PTAneka Tambang Tbk(以下简称“ANTAM”)、PT Industri
Baterai Indonesia签订《框架协议》(以下简称“本协议”),三方将依托各自资源与产业优势,在印度尼西亚围绕新能源汽车电池全产业链开展合作,项目所需矿石由ANTAM的子公司予以供应。
本协议各方拟在印度尼西亚投资建设一体化电池产业,将印度尼西亚打造为电动汽车电池及其他电池应用产品的生产基地,用于供应印度尼西亚国内市场、区域市场及国际市场,从而对印度尼西亚的可持续经济发展产生积极影响。
本协议各方同意在印度尼西亚建设电池产业链一体化项目,涵盖矿山、火法冶炼(RKSBF/RKEF)、湿法冶炼(HPAL)、精炼、前驱体与正极材料、电池以及电池回收等多个子项目,从而实现采矿、冶炼、精炼、前驱体、正极材料及电池产业的一体化。暂定各子项目产能如下:
(1)矿山项目:待定,需依据矿山联合可行性研究和估值结果确定;
(2)火法冶炼(RKSBF/RKEF)项目:年产(以金属镍计)10万吨镍产品;
(3)湿法冶炼(HPAL)项目:年产(以金属镍计)5万吨镍产品;
(4)精炼与前驱体项目:年产10.5万吨前驱体;
(5)正极材料项目:年产3万吨正极材料;
(6)电池项目:年产20GWh的镍基电池,其中一期为7GWh;
(7)电池回收项目:年产能不超过1万吨。
亿纬锂能表示,公司参股公司HYD本次与ANTAM、IBC签署战略合作框架协议,系各方拟于印度尼西亚联合布局新能源汽车电池全产业链的重要战略举措。此举将充分整合各方在资源禀赋及产业链布局等领域的核心优势,进一步拓展公司在印尼市场的业务纵深,持续强化公司全球供应链协同效应。本协议的签署契合公司长远发展规划,有利于切实保障全体股东利益最大化。
原公告如下:






碳索储能网 https://cn.solarbe.com/news/20260202/50017857.html


下一篇



















