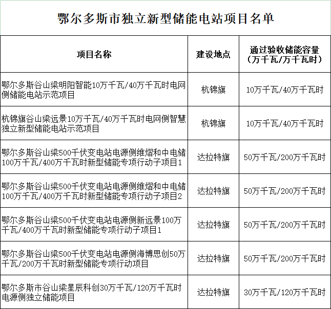
2 月 13 日,鄂尔多斯市能源局发布“独立新型储能电站项目并网验收的公示”,鄂尔多斯谷山梁500千伏变电站电源侧海博思创50万千瓦/200万千瓦时新型储能专项行动项目等 7 个独立新型储能电站项目顺利通过验收,合计3000MW/12000MWh,公示期为 2026 年 2 月 13 日至 2 月 26 日。
原文如下:
鄂尔多斯市能源局关于鄂尔多斯市独立新型储能电站项目并网验收的公示
根据《内蒙古自治区能源局关于规范独立新型储能电站管理有关事宜的通知》(内能源电力字〔2025〕656号)、《内蒙古自治区能源局关于印发2025年新型储能专项行动实施项目清单的通知》(内能源电力字〔2025〕119号)要求,鄂尔多斯市能源局会同鄂尔多斯供电公司对鄂尔多斯谷山梁明阳智能10万千瓦/40万千瓦时电网侧储能电站示范项目等7个已建成的独立新型储能电站项目开展并网验收工作,现将已通过验收的独立新型储能电站项目名单予以公示(详见附件)。公示期为2026年2月13日至2026年2月26日。
附件:鄂尔多斯市独立新型储能电站项目名单

鄂尔多斯市能源局
2026年2月13日
碳索储能网 https://cn.solarbe.com/news/20260224/50018621.html


下一篇



















