4月20日,宁夏中卫市电网侧共享储能电站系列EPC总承包项目招标公告发布。
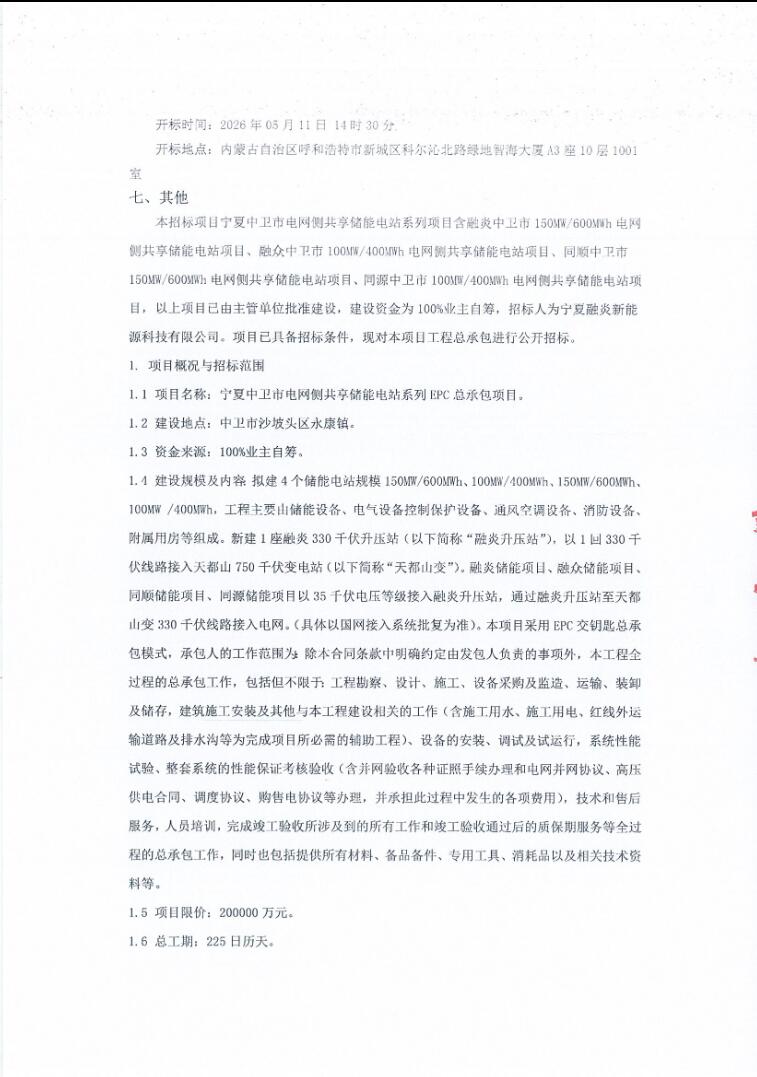
项目由宁夏融炎新能源科技有限公司作为招标人,建设地点位于中卫市沙坡头区永康镇,项目限价20亿元,总工期225日历天。
本次招标项目含4个储能电站,建设规模分别为150MW/600MWh、100MW/400MWh、150MW/600MWh、100MW/400MWh,主要建设内容包括储能设备、电气设备控制保护设备、通风空调设备、消防设备、附属用房等,同时新建1座330千伏升压站,通过330千伏线路接入天都山750千伏变电站。项目采用EPC交钥匙总承包模式,承包人工作范围涵盖工程勘察、设计、施工、设备采购及监造、运输、安装调试、并网验收、质保期服务等全过程工作。
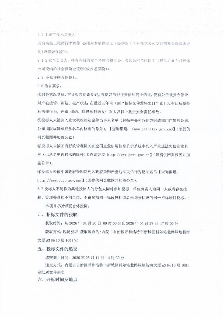
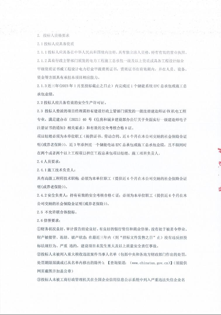
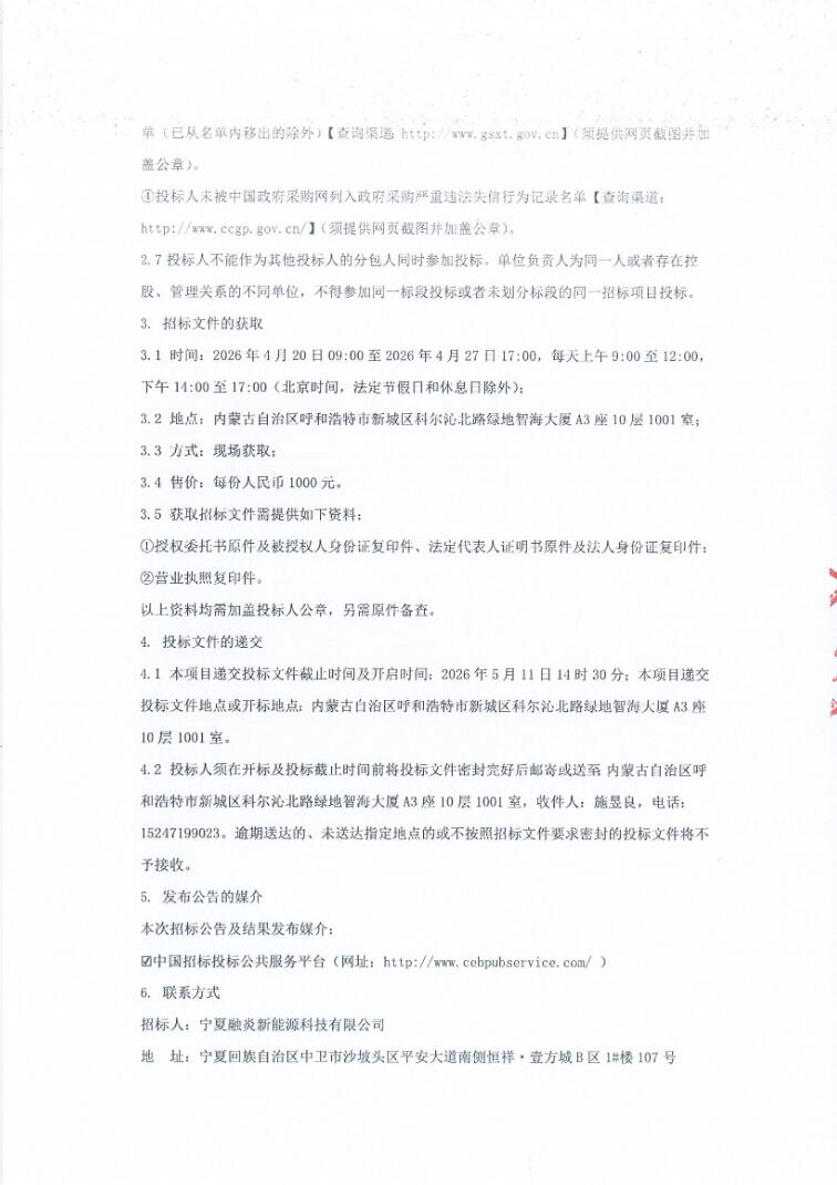
投标人近三年需完成过1个储能系统EPC总承包或施工总承包业绩。项目不接受联合体投标。
原公告如下:







碳索储能网 https://cn.solarbe.com/news/20260421/50022117.html新闻介绍:
4月20日,宁夏中卫市电网侧共享储能电站系列EPC总承包项目招标公告发布。项目由宁夏融炎新能源科技有限公司作为招标人,建设地点位于中卫市沙坡头区永康镇,项目限价20亿元,总工期225日历天。项目采用EPC交钥匙总承包模式,承包人工作范围涵盖工程勘察、设计、施工、设备采购及监造、运输、安装调试、并网验收、质保期服务等全过程工作。投标人近三年需完成过1个储能系统EPC总承包或施工总承包业绩。项目不接受联合体投标。
责任编辑:康炜邺
碳索储能网版权说明:
1.所有未标注来源为碳索储能网或碳索储能网整理的文章,均转载与其他媒体,目的在于传播更多信息,但并不代表碳索储能网赞同其观点、立场或证实其描述。其他媒体如需转载,请与稿件来源方联系,如产生任何版权问题与本网无关。
2. 涉及资本市场或上市公司内容也不构成任何投资建议,投资者据此操作,风险自担!
3. 如因作品内容、版权以及引用的图片(或配图)内容仅供参考,如有涉及版权问题,可联系我们直接删除处理。请在30日内进行。