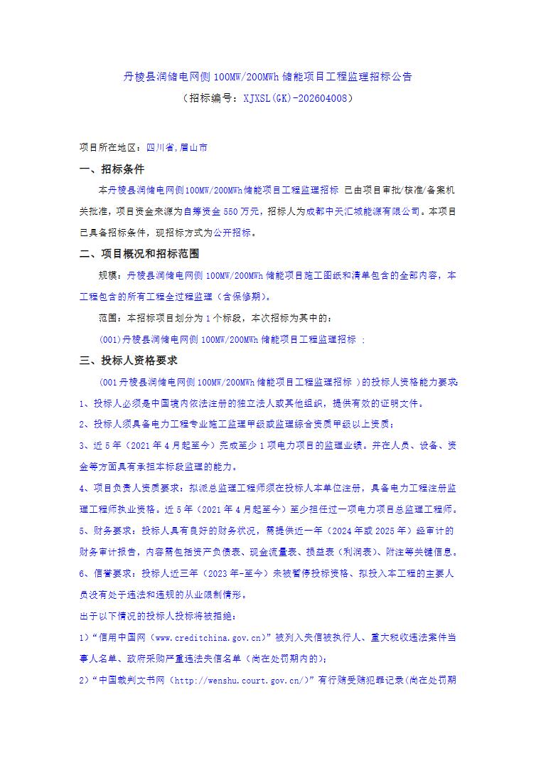
4月20日,丹棱县润储电网侧100MW/200MWh储能项目工程监理招标公告发布。
招标范围为丹棱县润储电网侧100MW/200MWh储能项目施工图纸和清单包含的全部内容,本工程包含的所有工程全过程监理(含保修期)。
投标人近5年(2021年4月起至今)完成至少1项电力项目的监理业绩。并在人员、设备、资金等方面具有承担本标段监理的能力。
本项目不允联合体投标。
原公告如下:



碳索储能网 https://cn.solarbe.com/news/20260421/50022119.html
4月20日,丹棱县润储电网侧100MW/200MWh储能项目工程监理招标公告发布。
招标范围为丹棱县润储电网侧100MW/200MWh储能项目施工图纸和清单包含的全部内容,本工程包含的所有工程全过程监理(含保修期)。
投标人近5年(2021年4月起至今)完成至少1项电力项目的监理业绩。并在人员、设备、资金等方面具有承担本标段监理的能力。
本项目不允联合体投标。
原公告如下:



新闻介绍:
4月20日,丹棱县润储电网侧100MW/200MWh储能项目工程监理招标公告发布。投标人近5年完成至少1项电力项目的监理业绩。并在人员、设备、资金等方面具有承担本标段监理的能力。本项目不允联合体投标。
责任编辑:康炜邺
碳索储能网版权说明:
1.所有未标注来源为碳索储能网或碳索储能网整理的文章,均转载与其他媒体,目的在于传播更多信息,但并不代表碳索储能网赞同其观点、立场或证实其描述。其他媒体如需转载,请与稿件来源方联系,如产生任何版权问题与本网无关。
2. 涉及资本市场或上市公司内容也不构成任何投资建议,投资者据此操作,风险自担!
3. 如因作品内容、版权以及引用的图片(或配图)内容仅供参考,如有涉及版权问题,可联系我们直接删除处理。请在30日内进行。
下一篇2026-04-21 16:59:15




















