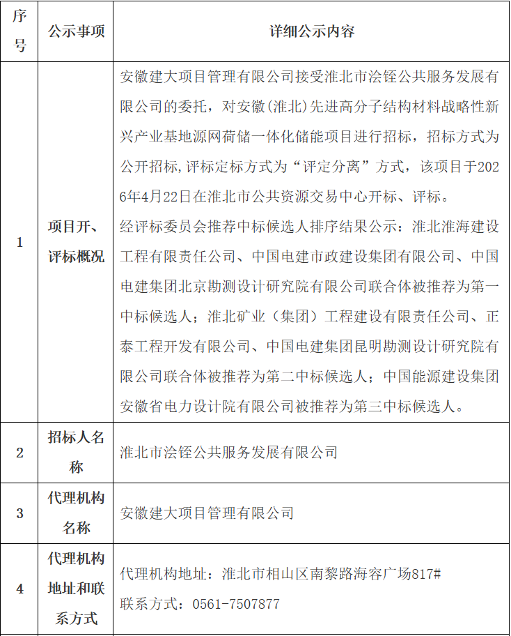
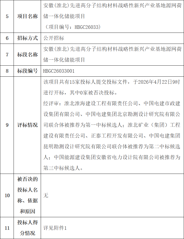
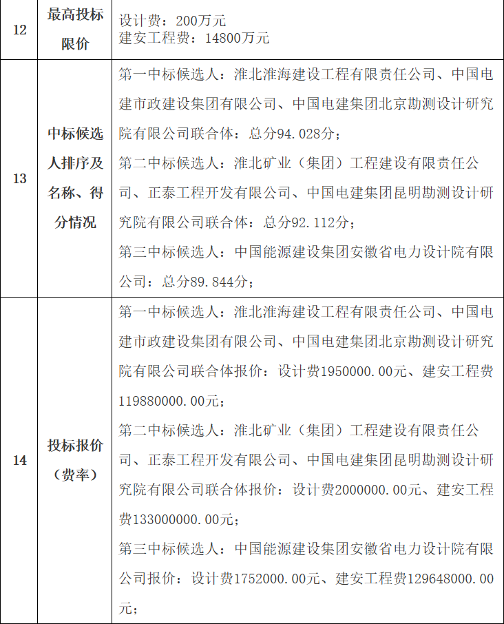
2026年4月23日,安徽(淮北)先进高分子结构材料战略性新兴产业基地源网荷储一体化储能项目开标并公示中标候选人。15家企业投标,13家为国有企业,公示的中标候选人,建安工程费报价单价约为1.2488-1.3854元/Wh。
本项目位于安徽省淮北煤化工基地,储能电站规模48MW/96MWh,采用磷酸铁锂电池方案,拟配套建设2座35kV高压预制舱,1座二次设备舱等,接入园区增量配电网。项目总投资约15000万元,折合投资单价约1.5625元/Wh。计划工期180个日历天。
本次(工程总承包)招标包括但不限于设计/采购/施工/调试/试运行,直至整个项目验收/并网/移交备案及项目建成后的维修维保等全部工作。
开标记录显示,15家企业投标,其中包括(中核集团)中国核工业华兴建设有限公司/中国电建集团山东电力建设第一工程有限公司/(国家电网)淮北万里电力工程有限公司/(四川华西集团)中国华西企业股份有限公司/中国能源建设集团安徽省电力设计院有限公司/中国能源建设集团云南省电力设计院有限公司/中国电建集团核电工程有限公司/(中建二局)中建中环新能源有限公司/中国电建集团山东电力建设有限公司/中国能源建设集团广西电力设计研究院有限公司/淮北淮海建设工程有限责任公司/淮北矿业(集团)工程建设有限责任公司/中国电建集团西北勘测设计研究院有限公司等13家国有企业。
其中,第1中标候选人为淮北淮海建设工程有限责任公司、中国电建市政建设集团有限公司、中国电建集团北京勘测设计研究院有限公司联合体,投标报价,设计费195万元,建安工程费11988万元(折合单价约1.2488元/Wh)。
第2中标候选人为淮北矿业(集团)工程建设有限责任公司、正泰工程开发有限公司、中国电建集团昆明勘测设计研究院有限公司联合体,投标报价,设计费200万元,建安工程费13300万元(折合单价约1.3854元/Wh)。
第3中标候选人为中国能源建设集团安徽省电力设计院有限公司,投标报价,设计费175.2万元,建安工程费12964.8万元(折合单价约1.3505元/Wh)。
该项目招标人为淮北市浍铚公共服务发展有限公司,成立于2022年7月,注册资本20亿元,经营范围包括园区管理服务;污水处理及其再生利用;热力生产和供应;储能技术服务;发电业务、输电业务、供(配)电业务,系安徽相润投资控股集团全资子公司,淮北市人民政府国资委监管企业。




碳索储能网 https://cn.solarbe.com/news/20260424/50022260.html


下一篇



















