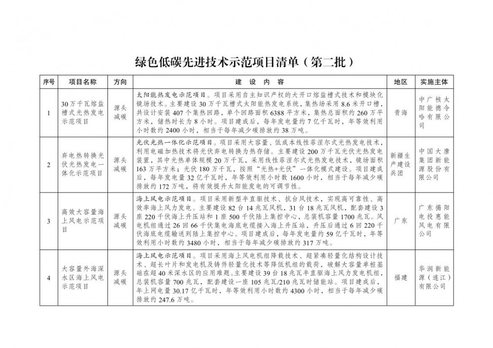
4月28日,国家发展改革委办公厅关于印发《绿色低碳先进技术示范项目清单(第二批)》的通知,经项目单位申报、地方筛选、第三方评审、有关部门和地方复核、公开征求意见等环节,确定了第二批示范项目清单,此次公布101个项目。
公示的项目清单中包括多个储能项目,500 兆瓦/2000兆瓦时构网型混合储能示范项目、295 兆 瓦 /590兆瓦时构网型储能电站示范项目、构网型风光储主动支撑与汇集组网示范项目、350 兆瓦/1400兆瓦时石灰岩地层储气库压缩空气储能电站示范项目、两缸分列双离合透 平 350 兆 瓦兆瓦时压缩空气储能示范项目(一期)、压缩空气飞轮电化学混合储能调峰调频电站示范项目、2×300 兆瓦/1800兆瓦时沉渣空隙盐穴压缩空气储能电站示范项目(一期)、300 兆瓦/1200兆瓦时先进压缩空气储能示范项目、60 兆瓦/600 兆瓦时液态压缩空气储能示范项目、200 兆瓦压缩二氧化碳熔盐储热电化学混合储能示范项目、100 兆瓦气液互转二氧化碳储能电站示范项目、100 兆瓦/400兆瓦时铁基液流储能电站示范项目(一期)、200兆瓦/800兆瓦时铁基液流电池储能电站示范项目(一期)、100 兆瓦/400兆瓦时全钒液流储能电站示范项目、百兆瓦级超级电容器电化学混合储能调频电站示范项目、源网荷储一体化和多能互补示范项目、源网荷储一体化及系统友好型新能源电站示范项目、拉果错“零碳提锂”源网荷储示范项目、阿里结则茶卡1 万吨盐湖提锂高海拔高寒综合能源示范项目等多个储能项目。
附公告原文:
国家发展改革委办公厅关于印发《绿色低碳先进技术示范项目清单(第二批)》的通知
发改办环资〔2025〕396号
科技部、工业和信息化部、财政部、自然资源部、住房城乡建设部、交通运输部、国务院国资委、国家能源局、中国民航局办公厅(综合司),各省、自治区、直辖市及计划单列市、新疆生产建设兵团发展改革委,国家开发银行:
为贯彻落实党中央、国务院决策部署,加快绿色低碳先进技术示范应用和推广,按照《绿色低碳先进技术示范工程实施方案》(发改环资〔2023〕1093号)工作部署,我委会同有关部门组织开展了第二批绿色低碳先进技术示范项目申报遴选工作。经项目单位申报、地方筛选、第三方评审、有关部门和地方复核、公开征求意见等环节,确定了第二批示范项目清单,现予公布,并就有关事项通知如下。
一、加强项目要素保障。各有关部门和各地区发展改革委要指导项目单位扎实做好用地审批、规划许可、节能审查、环境影响评价等工作,引导金融机构加大融资支持力度,鼓励社会资本以多种形式参与示范项目建设。我委将统筹利用现有中央预算内投资渠道,积极支持符合条件的示范项目建设。各地区要通过各类资金渠道,对符合条件的项目予以支持。
二、强化全流程监督管理。各地区发展改革委要持续跟踪调度示范项目建设进展,按期保质完成建设任务。对于建设进展缓慢、成效不及预期的项目,要加强督促指导帮扶,整改后仍未达到要求的,调整退出清单。根据我委调度和核查,将第一批示范项目清单中的第19项“基于纯氢燃气轮机创新的‘电—氢—电’新模式实证示范项目”(实施主体:国家电投集团北京重燃能源科技发展有限公司、内蒙古霍煤鸿骏铝电有限责任公司)退出绿色低碳先进技术示范工程。
三、扎实做好后续项目储备。各地区发展改革委要建立健全本地区绿色低碳先进技术项目储备库常态化更新机制,主动对接绿色低碳领域相关企业、高校、研究机构,摸排先进适用技术储备情况,为后续工作打好基础。
国家发展改革委办公厅
2025年4月16日





















碳索储能网 https://cn.solarbe.com/news/20250429/50002082.html


下一篇



















