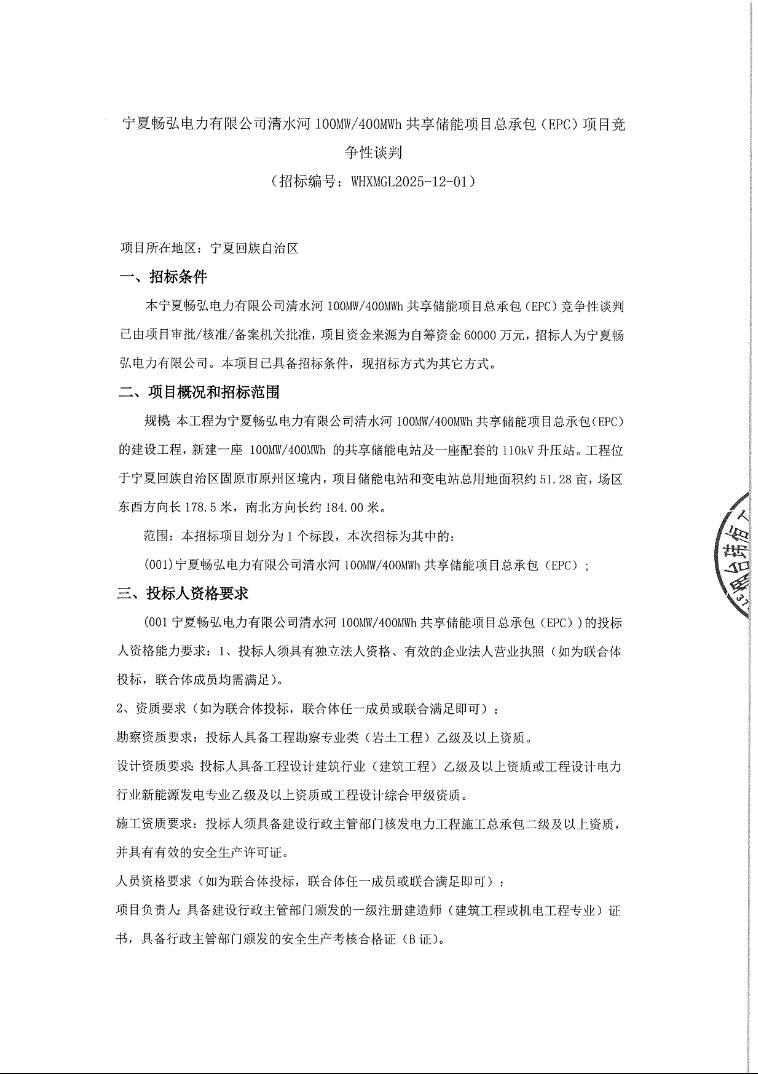
12月7日,宁夏畅弘电力有限公司清水河100MW/400MWh共享储能项目总承包(EPC)项目竞争性谈判公告发布。项目招标人为宁夏畅弘电力有限公司,资金来源为自筹资金60000万元。
本工程为宁夏畅弘电力有限公司清水河100MW/400MWh共享储能项目总承包(EPC)的建设工程,新建一座100MW/400MWh的共享储能电站及一座配套的110kV升压站。工程位于宁夏回族自治区固原市原州区境内,项目储能电站和变电站总用地面积约51.28亩,场区东西方向长 178.5米,南北方向长约184.00米。
本次谈判接受联合体投标。
原公告如下:




碳索储能网 https://cn.solarbe.com/news/20251209/50014209.html
新闻介绍:
12月7日,宁夏畅弘电力有限公司清水河100MW/400MWh共享储能项目总承包项目竞争性谈判公告发布。项目招标人为宁夏畅弘电力有限公司,资金来源为自筹资金60000万元。本工程为宁夏畅弘电力有限公司清水河100MW/400MWh共享储能项目总承包的建设工程,新建一座100MW/400MWh的共享储能电站及一座配套的110kV升压站。工程位于宁夏回族自治区固原市原州区境内,项目储能电站和变电站总用地面积约51.28亩,场区东西方向长178.5米,南北方向长约184.00米。本次谈判接受联合体投标。
责任编辑:康炜邺
碳索储能网版权说明:
1.所有未标注来源为碳索储能网或碳索储能网整理的文章,均转载与其他媒体,目的在于传播更多信息,但并不代表碳索储能网赞同其观点、立场或证实其描述。其他媒体如需转载,请与稿件来源方联系,如产生任何版权问题与本网无关。
2. 涉及资本市场或上市公司内容也不构成任何投资建议,投资者据此操作,风险自担!
3. 如因作品内容、版权以及引用的图片(或配图)内容仅供参考,如有涉及版权问题,可联系我们直接删除处理。请在30日内进行。