碳索储能网获悉,12月26日,赣州市全南县天排山150MW/300MWh储能项目发布中标结果公告。
中标人为武汉南方建设工程有限责任公司,中标价35030.634112万元,折合单价1.168元/Wh。
据悉,该项目位于江西省赣州市全南县,将采用磷酸铁锂电池储能系统,拟以一回110kV线路接入系统。
中标原文见下:

碳索储能网 https://cn.solarbe.com/news/20251226/50015690.html
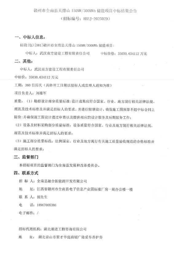
碳索储能网获悉,12月26日,赣州市全南县天排山150MW/300MWh储能项目发布中标结果公告。
中标人为武汉南方建设工程有限责任公司,中标价35030.634112万元,折合单价1.168元/Wh。
据悉,该项目位于江西省赣州市全南县,将采用磷酸铁锂电池储能系统,拟以一回110kV线路接入系统。
中标原文见下:

新闻介绍:
碳索储能网获悉,12月26日,赣州市全南县天排山150MW/300MWh储能项目发布中标结果公告。中标人为武汉南方建设工程有限责任公司,中标价35030.634112万元,折合单价1.168元/Wh。据悉,该项目位于江西省赣州市全南县,将采用磷酸铁锂电池储能系统,拟以一回110kV线路接入系统。
责任编辑:康炜邺
碳索储能网版权说明:
1.所有未标注来源为碳索储能网或碳索储能网整理的文章,均转载与其他媒体,目的在于传播更多信息,但并不代表碳索储能网赞同其观点、立场或证实其描述。其他媒体如需转载,请与稿件来源方联系,如产生任何版权问题与本网无关。
2. 涉及资本市场或上市公司内容也不构成任何投资建议,投资者据此操作,风险自担!
3. 如因作品内容、版权以及引用的图片(或配图)内容仅供参考,如有涉及版权问题,可联系我们直接删除处理。请在30日内进行。
下一篇2025-12-26 22:19:58




















