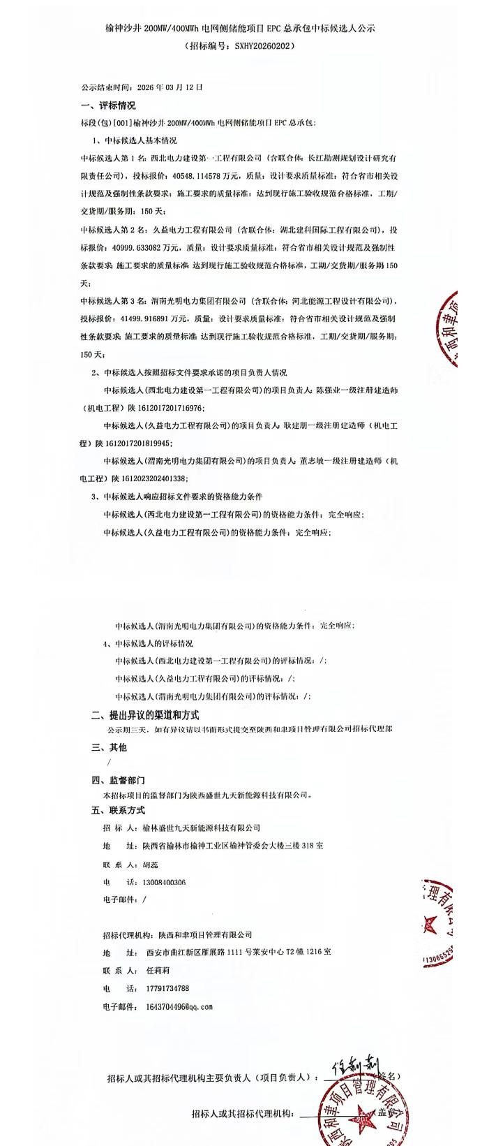
3月10日,榆神沙井200MW/400MWh电网侧储能项目EPC总承包中标候选人公示。该项目建设200MW/400MWh储能系统,含400MWh电化学(磷酸铁锂电池)储能系统和10MW/30秒超级电容储能系统,配套建设1座110千伏升压站。
中标候选人第1名:西北电力建设第一工程有限公司(含联合体:长江勘测规划设计研究有限责任公司),投标报价40548.1146万元,折合单价1.014元/Wh;
中标候选人第2名:久益电力工程有限公司(含联合体:湖北建科国际工程有限公司),投标报价40999.633万元,折合单价1.025元/Wh;
中标候选人第3名:渭南光明电力集团有限公司(含联合体:河北能源工程设计有限公司),投标报价41499.92万元,折合单价1.037元/Wh。
据了解,该项目的招标过程历经波折:2025年12月首次招标后,于2026年1月30日宣布终止;随后在2月9日重新发布招标公告,直至近日终于尘埃落定,发布中标公告。
原中标公告如下:

碳索储能网 https://cn.solarbe.com/news/20260310/50019450.html


下一篇



















