2026年是“十五五”规划开局之年,宁夏储能产业已从政策驱动的规模化布局,迈入“容量电价保底+现货价差增收+辅助服务增效”的市场化盈利新阶段。
依托全区新能源装机破1亿千瓦的扩容目标、西北领先的电力市场机制,以及“沙戈荒”大基地、绿电园区、外送通道的协同需求,宁夏储能投资呈现出独立共享储能规模化、长时储能示范化、技术路线多元化、产业链本地化的四大核心趋势。
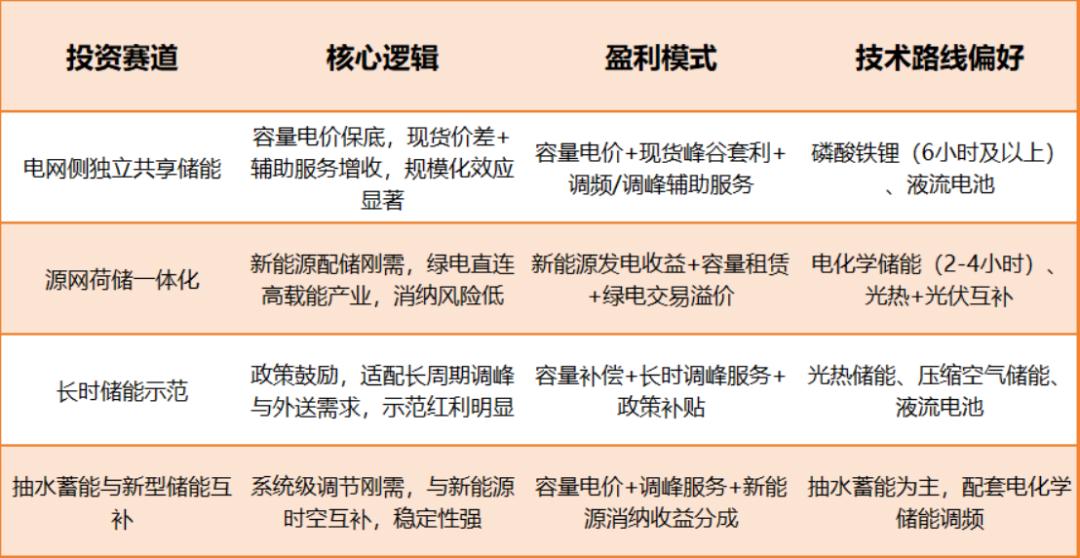
对于投资人而言,聚焦6小时及以上电化学储能、光热+储能一体化、抽水蓄能与新型储能互补项目,布局电网侧独立储能与源网荷储一体化场景,同时规避项目合规风险、把握产业链降本红利,将是2026年的核心盈利路径。
一、从“量增”到“质升”,核心逻辑重构
2025年宁夏储能产业的双重突破,为2026年投资奠定坚实基础。
截至2025年底,宁夏新能源装机达5732万千瓦,统调装机占比65.5%,2025年新增新能源并网1599万千瓦,超过“十四五”前四年之和;新型储能并网容量达763万千瓦/1590万千瓦时,提前超额完成“十四五”500万千瓦的规划目标,位居全国前五、西北前列。
政策逻辑上,宁夏已构建覆盖“规划-准入-价格-消纳”的完整政策体系。2021年率先明确“新能源项目配储比例不低于10%、时长2小时以上”的硬性要求,目前全区80%以上新能源项目已完成配储。进入“十五五”,政策重心转向市场化机制完善与技术多元化发展:自治区规划明确2030年新能源装机突破1亿千瓦、占比提升至70%,同时优化电价政策;银川市推动电化学储能、共享储能电站发展,推广“调峰补偿+容量租赁”向市场化收益模式转型。
市场逻辑层面,宁夏作为西北电力现货市场试点省份,已形成“中长期交易+现货市场+辅助服务市场”协同体系。2026年起正式执行165元/千瓦·年的储能容量电价,与煤电容量电价实现“同价”,为储能提供稳定保底收益。同时,宁夏“白天光伏大发、晚上缺电”的电源结构,使得现货峰谷价差达0.28元/千瓦时,叠加辅助服务收益,为储能市场化增收提供广阔空间。
产业逻辑上,宁夏已从储能项目落地,转向“储能+新能源+高载能产业”融合发展模式。全区建成8个绿电园区,首批506万千瓦项目已并网,“宁电入湘”第三条外送通道双极投运,形成“区内消纳+跨省外送”双轮驱动。储能作为新能源与负荷、外送通道的核心枢纽,支撑绿电园区、数据中心、煤化工等产业发展,产业融合进一步打开投资空间。
二、四大场景,锁定高确定性机会
2026年宁夏储能投资聚焦四大核心赛道,各赛道逻辑、模式与技术路线各有侧重,具体如下:

(一)电网侧独立共享储能:规模化投资的“压舱石”
2026年宁夏电网侧独立共享储能迎来集中并网期与盈利兑现期,成为大资金布局核心。供给端看,2026年初吴忠、中卫、固原、银川四地集中释放45个储能项目,总规模达11.04GW/32.67GWh,超过去存量规模,中宁华鑫绿能、平罗如真强联等项目计划3-6月并网,形成规模化效应。需求端,“十五五”期间宁夏新能源装机将从5732万千瓦增至7200万千瓦,电网调节压力加大,独立共享储能利用率显著高于配套储能。
投资关键:一是优先布局6小时及以上项目,宁夏明确6小时放电时长方可享受全额容量电价,倒逼项目向长时转型;二是聚焦外送通道沿线与新能源富集区域,如宁东能源基地、中卫“沙戈荒”大基地,这类区域现货价差与调峰需求更旺盛;三是重视运营能力,容量电价仅为保底,现货套利与辅助服务收益依赖精准负荷预测与智能调度,具备电力市场运营经验的团队更具竞争优势。
(二)源网荷储一体化:产业融合的“增长极”
宁夏“绿电自足”优势,使源网荷储一体化成为新能源与高载能产业的连接载体,2026年投资机会集中在两大方向。一是绿电园区配套,宁夏首批506万千瓦绿电园区项目已并网,2026年推进第二批建设,储能可实现“绿电直供+峰谷调节”,帮助园区企业降本并获取绿电交易溢价;二是**“风光火储氢”多能互补**,灵武市构建“风光火储绿电+智储树用绿氢”一体化格局,储能与制氢结合,低谷电制氢、高峰供电,开辟储能盈利新维度。
投资关键:一是绑定高载能产业,如数据中心、动力电池制造、盐湖提锂,这类产业绿电需求高、用电负荷稳定,保障项目利用率;二是采用**“光伏+光热+储能”组合,光热发电兼具调峰与长时储能功能,与光伏、电化学储能结合可提升系统稳定性;三是探索绿电+绿氢+储能**耦合模式,依托宁夏2.8万吨绿氢产能,实现能源梯级利用。
(三)长时储能示范:技术突围的“试验场”
2026年是宁夏长时储能从“试点”向“规模化”过渡的关键年,政策与系统需求双轮驱动带来高增长机会。政策端,国家114号文明确支持长时储能,宁夏将其纳入“十五五”规划重点;系统需求端,新能源装机占比持续提升,电网对8-12小时长周期调峰需求迫切,传统电化学储能难以满足,光热、压缩空气、液流电池等长时技术迎来发展机遇。
目前宁夏已布局多个长时储能示范项目:国际首套百兆瓦级全人工地下储气库压缩空气储能项目开工,牛首山抽水蓄能电站配套长时调节功能,光热发电项目与光伏基地协同布局。2026年这些项目将陆续投运,为技术商业化提供支撑。
投资关键:一是聚焦技术成熟度高的路线,熔盐光热储能已实现商业化,适配“沙戈荒”光伏基地;液流电池循环寿命长、长时放电能力强,适合电网侧长时调峰;二是把握示范项目红利,宁夏对长时储能给予补贴与优先准入,优先布局自治区示范清单内项目;三是关注技术融合,如“光热+电化学储能”“压缩空气+抽水蓄能”,通过技术互补提升系统效率。
(四)抽水蓄能与新型储能互补:系统级调节的“稳定器”
抽水蓄能作为成熟长时调节技术,与新型储能形成互补,成为2026年宁夏储能投资的重要补充。截至2025年底,牛首山100万千瓦抽水蓄能电站已开工,牛首山东140万千瓦项目完成核准,两大项目总规模240万千瓦,计划2028-2030年投运。2026年抽水蓄能项目进入土建施工与设备采购高峰期,配套新型储能(主要用于调频、快速响应)同步布局。
投资关键:一是布局抽水蓄能配套新型储能,抽水蓄能响应速度慢,新型储能可弥补其不足,提供调频服务,宁夏“飞轮储能+火电联合调频”示范工程已验证该模式可行性;二是推进抽水蓄能与新能源协同开发,牛首山抽水蓄能周边规划大规模新能源基地,储能与抽水蓄能时空互补,提升新能源消纳能力;三是参与抽水蓄能市场化运营,随着电力市场改革深化,抽水蓄能通过容量电价、调峰服务获取稳定收益,具备长期投资价值。
三、盈利模式解
2026年宁夏储能盈利模式从“单一补贴”转向“容量电价保底+现货价差增收+辅助服务增效”三元市场化机制,形成完整盈利闭环。
(一)核心盈利支柱:容量电价(保底收益)
2026年1月起宁夏正式执行165元/千瓦·年容量电价,覆盖合规在运的电网侧新型储能,为项目提供稳定安全垫。以100MW×6h独立储能电站为例,每年可获容量电费1650万元,按0.8元/Wh造价计算,回本周期约29年。需注意,容量电价享受需满足两大核心条件:放电时长达6小时、接受电网调度具备“随时响应”能力,未达标项目无法享受全额电价,这也是2026年项目向长时转型的核心动因。
(二)核心盈利增量:电力现货价差(弹性收益)
宁夏电力现货市场的成熟,使峰谷价差成为储能盈利核心增量。2025年现货试运行期间峰谷价差达0.28元/千瓦时,2026年新能源装机进一步提升,峰谷价差有望升至0.3-0.35元/千瓦时。以100MW×6h储能电站为例,若每天1充1放、年利用小时数2000小时,仅现货套利收益年达6570万元,叠加容量电价年总收益8220万元,资本金IRR可提升至6-7%;优化运营策略实现一天多充多放或跨省现货交易,IRR可达8-10%。
(三)盈利补充:辅助服务(增效收益)
宁夏辅助服务市场涵盖调频、调峰、备用等品类,储能凭借快速响应能力占据竞争优势。调频服务是核心增收点,新能源装机占比提升加剧电网频率波动,储能年调幅服务价格约0.5-0.8元/兆瓦时,单个100MW储能电站调频年收益数百万元。此外,调峰补偿、黑启动备用等服务可带来额外收益;源网荷储一体化项目还可通过绿电交易溢价增收,绿电价格较普通电价高0.05-0.1元/千瓦时,进一步提升盈利空间。
四、投资风险与规避策略
2026年宁夏储能投资机遇与风险并存,需重点防控三类风险,并采取针对性规避策略:
(一)合规风险:严控落地条件,规避项目清退
2026年2月宁夏吴忠市利通区集中废止9个储能项目(涉及2.7GWh),原因包括备案证逾期、投资主体放弃建设,凸显行业强监管导向。当前宁夏明确储能项目“6个月内开工、12个月内并网”要求,严禁倒卖项目指标,对“占坑不建”项目常态化清退。
规避策略:一是优先选择纳入国家或自治区规划的项目,如“沙戈荒”大基地配套储能、独立共享储能示范项目,合规性有保障;二是核实现土地、电网接入、环评等核心手续,确保项目具备落地条件;三是选择国央企、头部储能企业作为投资主体,其项目落地能力更强,规避无实业背景主体的合作风险。
(二)市场风险:多元布局,对冲波动影响
市场风险主要体现在三方面:一是容量电价调整风险,165元/千瓦·年为2026年执行价格,未来或随电力市场运行动态调整,直接影响保底收益;二是现货价差收窄风险,新能源消纳能力提升或外送通道利用率提高,或导致峰谷价差收窄;三是竞争加剧风险,2026年项目集中并网可能引发辅助服务市场价格下降、项目利用率降低。
规避策略:一是通过长期协议锁定收益,与新能源企业、电网公司签订容量租赁协议,锁定部分收益;二是优化运营策略,提升负荷预测与智能调度能力,最大化现货套利收益;三是多元化布局,同时参与容量、现货、辅助服务三大市场,降低单一市场波动风险。
(三)技术风险:聚焦成熟路线,降低迭代成本
储能技术迭代快,2026年或面临磷酸铁锂降本不及预期、长时技术商业化缓慢等风险;同时,设备质量问题、运维成本高企也可能影响项目盈利。
规避策略:一是选择技术成熟度高、产业链配套完善的路线,如6小时磷酸铁锂储能,避免盲目布局未商业化新技术;二是与头部设备企业签订长期供货协议,锁定设备价格与质量,同步约定运维服务;三是预留技术升级空间,在项目设计时考虑电池更换、系统升级需求,降低技术迭代成本。
五、投资展望
2026年是宁夏储能从“政策驱动”向“市场驱动”转型的关键一年,更是投资的黄金窗口期。短期看,容量电价落地、项目集中并网、电力市场完善,推动储能盈利快速兑现,独立共享储能与源网荷储一体化成为投资热点;中期看,“十五五”新能源装机扩容、长时储能商业化、产业链本地化,打开长期增长空间;长期看,宁夏作为“西电东送”核心枢纽,储能成为连接西北新能源与中东部负荷的核心枢纽,具备全国示范意义。
对于投资人而言,2026年布局宁夏储能,需坚守三大核心原则:聚焦长时化,优先布局6小时及以上电化学储能与长时储能示范项目,契合容量电价要求;聚焦市场化,选择电力市场运营能力强的团队,最大化现货与辅助服务收益;聚焦融合化,绑定绿电园区、高载能产业、外送通道,降低消纳风险。
随着宁夏电力市场改革深化与新能源储能产业深度融合,2026年必将成为宁夏储能的盈利元年,打造可复制、可推广的储能投资“宁夏模式”。
碳索储能网 https://cn.solarbe.com/news/20260310/50019457.html


下一篇


















