3月31日,中节能300MW1200MWh独立储能项目(一期) EPC总承包发布公开招标公告。
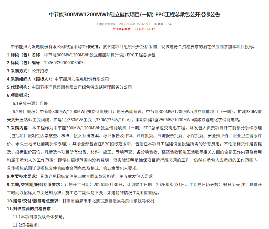
中节能300MW/1200MWh独立储能项目计划分两期建设,中节能300MW/1200MWh独立储能项目(一期),扩建330kV蒙天变升压站4#主变间隔,扩建1台360MVA主变(330kV/35kV/10kV);本期新建1座250MW/1000MWh磷酸铁锂电化学储能电站。本工程为EPC总承包交钥匙工程。
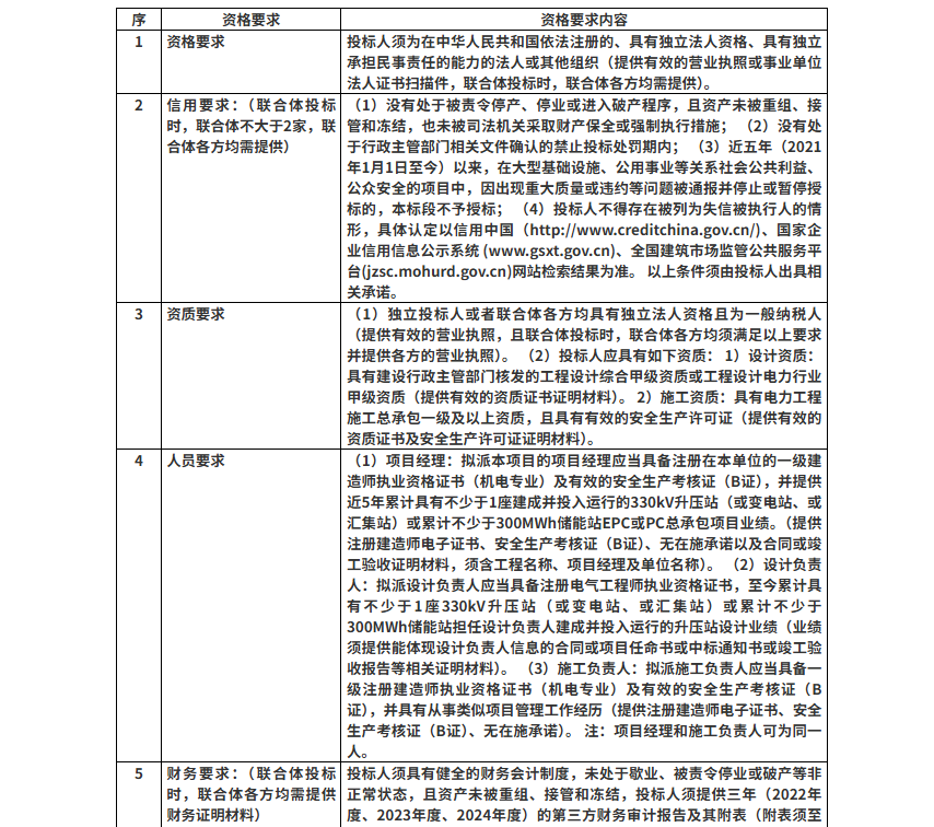
项目要求投标人自2023年1月1日(含)至今累计具有不少于1座330kV升压站项目或累计不少于300MWh储能站的勘察设计业绩或EPC业绩,且支持联合体参与投标。
原文如下:




碳索储能网 https://cn.solarbe.com/news/20260401/50021050.html新闻介绍:
3月31日,中节能300MW1200MWh独立储能项目(一期)EPC总承包发布公开招标公告。中节能300MW/1200MWh独立储能项目计划分两期建设,中节能300MW/1200MWh独立储能项目(一期),扩建330kV蒙天变升压站4#主变间隔,扩建1台360MVA主变;本期新建1座250MW/1000MWh磷酸铁锂电化学储能电站。本工程为EPC总承包交钥匙工程。项目要求投标人自2023年1月1日(含)至今累计具有不少于1座330kV升压站项目或累计不少于300MWh储能站的勘察设计业绩或EPC业绩,且支持联合体参与投标。
责任编辑:康炜邺
碳索储能网版权说明:
1.所有未标注来源为碳索储能网或碳索储能网整理的文章,均转载与其他媒体,目的在于传播更多信息,但并不代表碳索储能网赞同其观点、立场或证实其描述。其他媒体如需转载,请与稿件来源方联系,如产生任何版权问题与本网无关。
2. 涉及资本市场或上市公司内容也不构成任何投资建议,投资者据此操作,风险自担!
3. 如因作品内容、版权以及引用的图片(或配图)内容仅供参考,如有涉及版权问题,可联系我们直接删除处理。请在30日内进行。