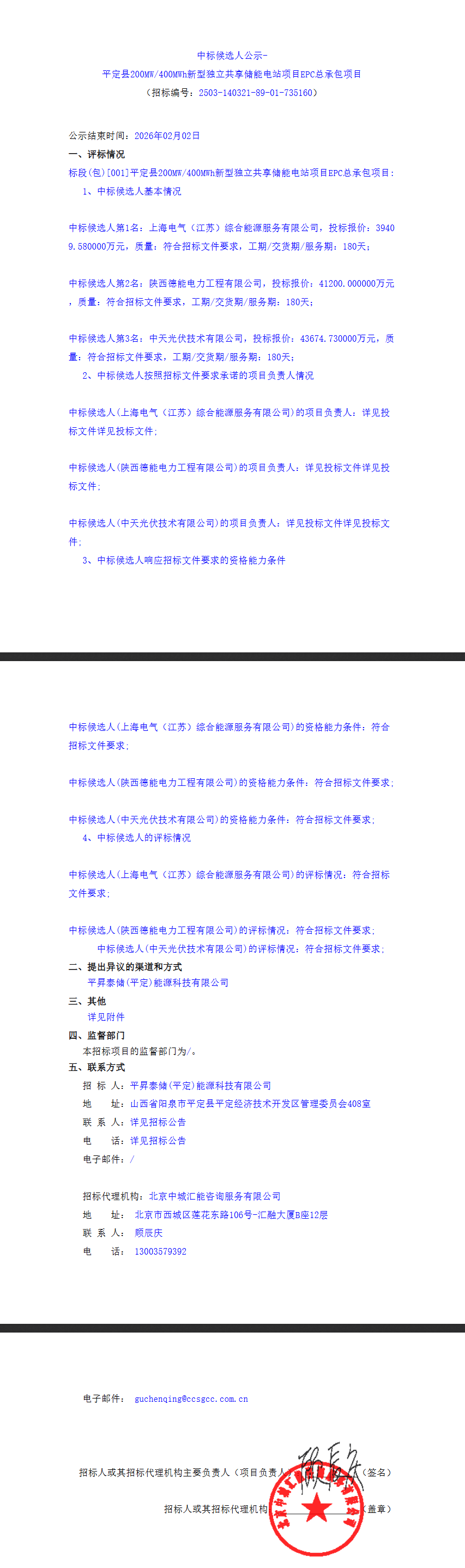
碳索储能网获悉,1月29日,平定县200MW/400MWh新型独立共享储能电站项目EPC总承包项目发布中标候选人公示。
该项目中标候选人第1名为上海电气(江苏)综合能源服务有限公司,投标报价:39409.58万元,折合单价0.9852元/Wh;
中标候选人第2名为陕西德能电力工程有限公司,投标报价:41200.00万元,折合单价1.03元/Wh;
中标候选人第3名为中天光伏技术有限公司,投标报价:43674.73万元,折合单价1.092元/Wh。

据悉,该项目位于山西省平定县,中标公示结束时间为2026年02月02日。
中标原文见下:

碳索储能网 https://cn.solarbe.com/news/20260130/50017786.html新闻介绍:
碳索储能网获悉,1月29日,平定县200MW/400MWh新型独立共享储能电站项目EPC总承包项目发布中标候选人公示。该项目中标候选人第1名为上海电气(江苏)综合能源服务有限公司,投标报价:39409.58万元,折合单价0.9852元/Wh;中标候选人第2名为陕西德能电力工程有限公司,投标报价:41200.00万元,折合单价1.03元/Wh;中标候选人第3名为中天光伏技术有限公司,投标报价:43674.73万元,折合单价1.092元/Wh。据悉,该项目位于山西省平定县,中标公示结束时间为2026年02月02日。
责任编辑:康炜邺
碳索储能网版权说明:
1.所有未标注来源为碳索储能网或碳索储能网整理的文章,均转载与其他媒体,目的在于传播更多信息,但并不代表碳索储能网赞同其观点、立场或证实其描述。其他媒体如需转载,请与稿件来源方联系,如产生任何版权问题与本网无关。
2. 涉及资本市场或上市公司内容也不构成任何投资建议,投资者据此操作,风险自担!
3. 如因作品内容、版权以及引用的图片(或配图)内容仅供参考,如有涉及版权问题,可联系我们直接删除处理。请在30日内进行。