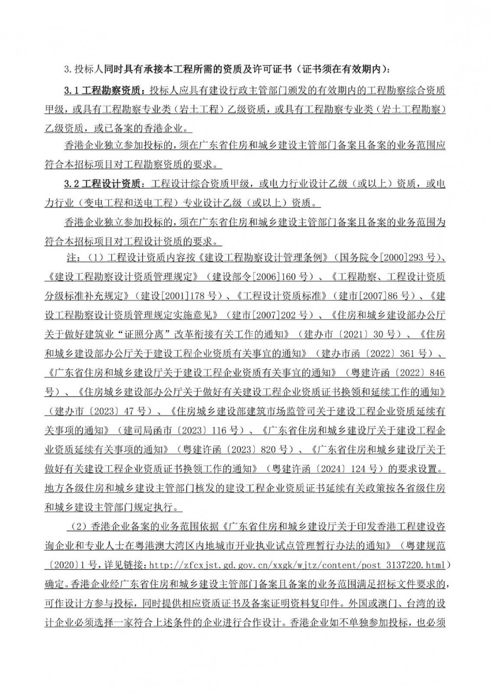
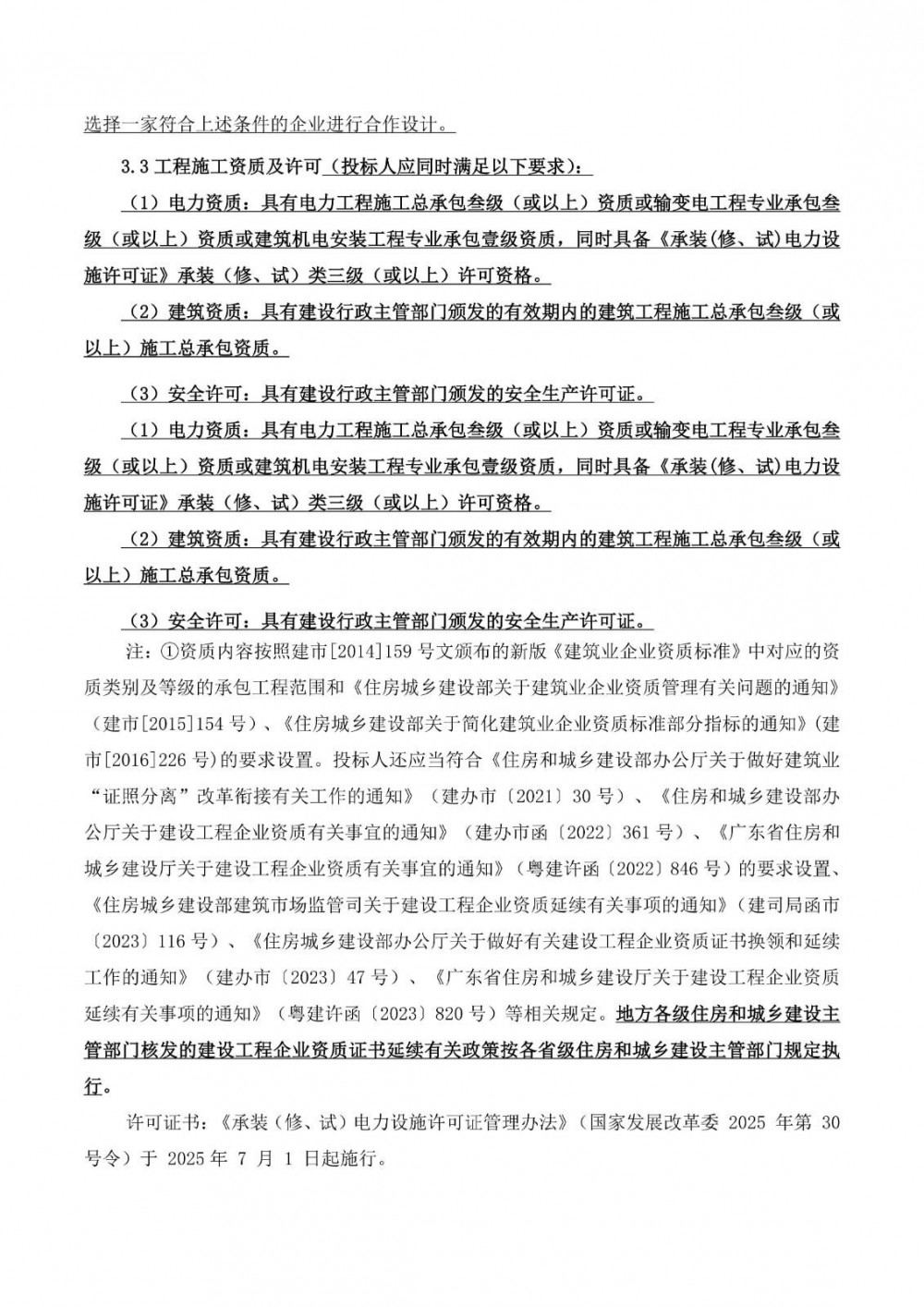
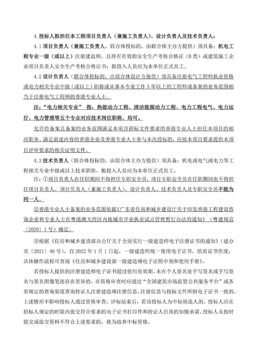
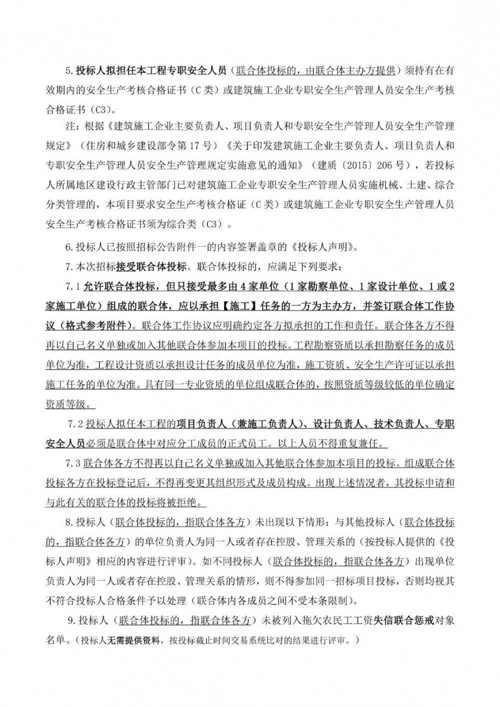
2月14日,广州东部中心智能融合新型储能产业示范项目EPC启动招标,项目落地广州市增城区荔城街道挂绿变电站附近,最高投标限价36868.49万元(约合1.229元/Wh),接受联合体投标。
该项目核心建设1座150MW/300MWh电化学独立储能电站,选用磷酸铁锂电池,储能系统经升压后以110kV电缆接入电网,还将配套建设运维综合楼、电气楼及事故油池、消防水池等相关工程。本次招标涵盖勘察、设计、施工总承包全流程,包含相关工程勘察、全阶段设计及设计范围内工程施工、设备采购、试运行、竣工验收等全周期工作。
项目计划总工期365日历天,联合体投标最多由4家单位组成。
原公告如下:


















碳索储能网 https://cn.solarbe.com/news/20260226/50018759.html新闻介绍:
2月14日,广州东部中心智能融合新型储能产业示范项目EPC启动招标,项目落地广州市增城区荔城街道挂绿变电站附近,最高投标限价36868.49万元,接受联合体投标。该项目核心建设1座150MW/300MWh电化学独立储能电站,选用磷酸铁锂电池,储能系统经升压后以110kV电缆接入电网,还将配套建设运维综合楼、电气楼及事故油池、消防水池等相关工程。项目计划总工期365日历天,联合体投标最多由4家单位组成。
责任编辑:康炜邺
碳索储能网版权说明:
1.所有未标注来源为碳索储能网或碳索储能网整理的文章,均转载与其他媒体,目的在于传播更多信息,但并不代表碳索储能网赞同其观点、立场或证实其描述。其他媒体如需转载,请与稿件来源方联系,如产生任何版权问题与本网无关。
2. 涉及资本市场或上市公司内容也不构成任何投资建议,投资者据此操作,风险自担!
3. 如因作品内容、版权以及引用的图片(或配图)内容仅供参考,如有涉及版权问题,可联系我们直接删除处理。请在30日内进行。