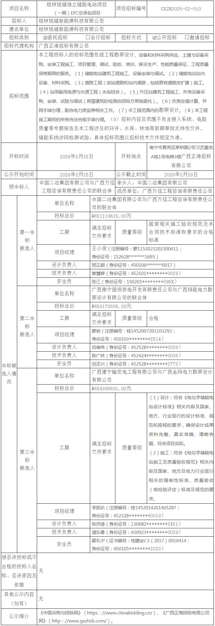
2月25日,广西正海招标有限公司有关于桂林旭储独立储能电站项目(一期)EPC总承包项目中标候选人公示。
第一中标候选人为中国二冶集团有限公司与广西万信工程咨询有限责任公司的联合体,投标报价651119615元,折合单价1.0852元/Wh;第二中标候选人为广西南宁国恒供电开发有限责任公司与广西绿能电力勘察设计有限公司的联合体,投标报价658172606元,折合单价1.097元/Wh;第三中标候选人为广西建宁输变电工程有限公司与广西金网电力勘察设计有限公司的联合体,投标报价654898691元,折合单价1.0915元/Wh。
本项目拟在桂林兴安县界首镇220kV南塘变电站旁城东村委工业供地地块新建一座独立储能电站,储能电站规划总容量为300MW/600MWh,用地52.4763亩,计划总投资约66000.00万元,计划2026年底建成投运。
本工程投标人的投标范围包括工程勘察设计、设备和材料采购供应、土建与设备采购、安装工程施工、项目管理、调试、验收、培训、移交生产、性能质量保证、工程质量保修期限的服务。(1)储能电站建筑工程施工、设备安装与调试。(2)储能电站站内设备、材料采购。(3)道路工程(进站道路和站内道路,包括原有道路改扩建)施工。(4)站用备用电源与水源工程(永临结合)。(5)升压站建筑工程施工、所有设备采购、安装、试验与调试(房屋建筑的检测由招标方单独委托)。(6)负责定值计算、并网手续办理,配合电力质监等相关工作。(7)本工程范围内的勘察设计。(8)本工程施工期间的所有合法合规手续办理。(9)招标内容及范围不包含接入系统、电能质量等专题报告及本工程涉及的环评、水保、林地等前期审批支持性文件,储能系统涉网检测试验。
原公告如下:
广西正海招标有限公司有关于桂林旭储独立储能电站项目(一期)EPC总承包项目(项目招标编号:GXZH2026-G2-010)中标候选人公示

碳索储能网 https://cn.solarbe.com/news/20260227/50018849.html


下一篇



















