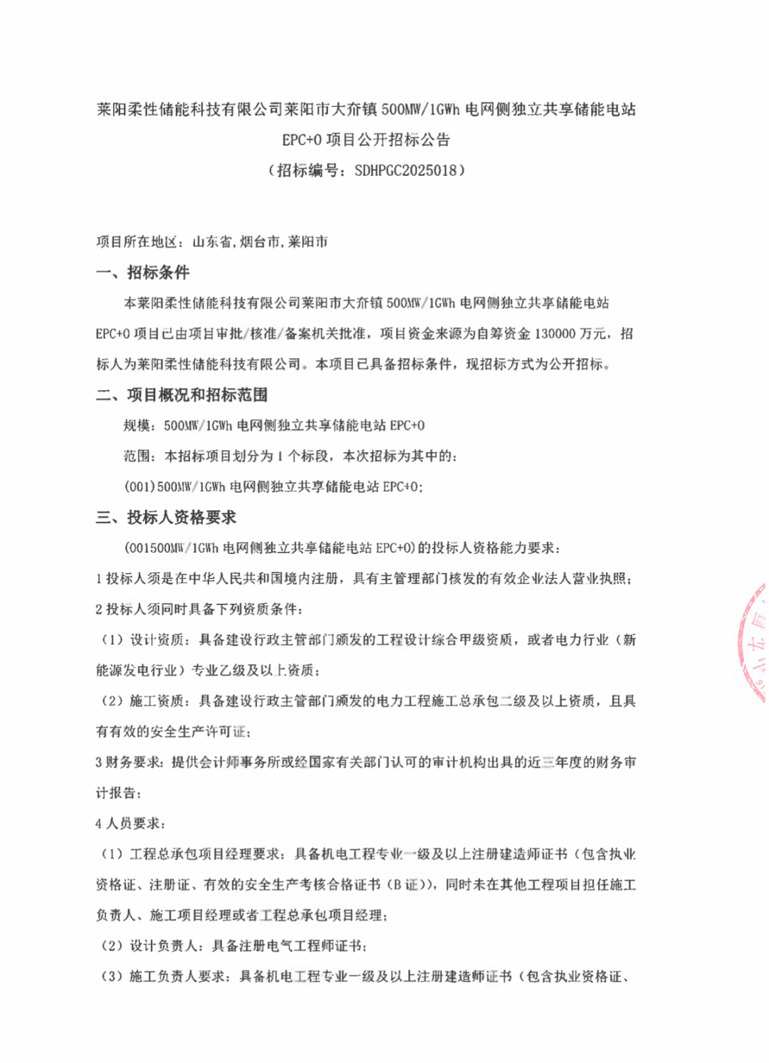
12月10日,山东莱阳柔性储能科技有限公司莱阳市大夼镇500MW/1GWh电网侧独立共享储能电站EPC+O项目招标。
招标公告显示,项目资金来源为自筹资金130000万元,招标人为莱阳柔性储能科技有限公司。
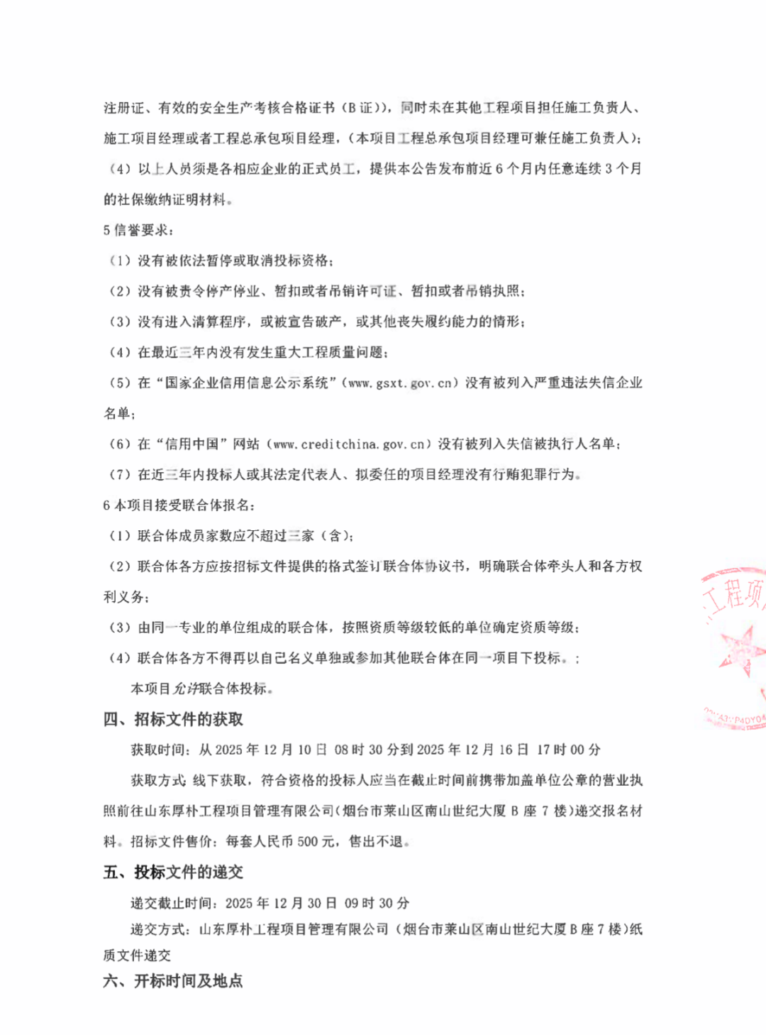
文件获取时间为2025年12月10日08时30分到2025年12月16日17时。
文件递交时间/开标时间为2025年12月30日09时30分。
招标原文见下:



碳索储能网 https://cn.solarbe.com/news/20251211/50014400.html
12月10日,山东莱阳柔性储能科技有限公司莱阳市大夼镇500MW/1GWh电网侧独立共享储能电站EPC+O项目招标。
招标公告显示,项目资金来源为自筹资金130000万元,招标人为莱阳柔性储能科技有限公司。
文件获取时间为2025年12月10日08时30分到2025年12月16日17时。
文件递交时间/开标时间为2025年12月30日09时30分。
招标原文见下:



新闻介绍:
12月10日,山东莱阳柔性储能科技有限公司莱阳市大夼镇500MW/1GWh电网侧独立共享储能电站EPC+O项目招标。招标公告显示,项目资金来源为自筹资金130000万元,招标人为莱阳柔性储能科技有限公司。文件获取时间为2025年12月10日08时30分到2025年12月16日17时。文件递交时间/开标时间为2025年12月30日09时30分。
责任编辑:caoyang
碳索储能网版权说明:
1.所有未标注来源为碳索储能网或碳索储能网整理的文章,均转载与其他媒体,目的在于传播更多信息,但并不代表碳索储能网赞同其观点、立场或证实其描述。其他媒体如需转载,请与稿件来源方联系,如产生任何版权问题与本网无关。
2. 涉及资本市场或上市公司内容也不构成任何投资建议,投资者据此操作,风险自担!
3. 如因作品内容、版权以及引用的图片(或配图)内容仅供参考,如有涉及版权问题,可联系我们直接删除处理。请在30日内进行。
下一篇2025-12-11 10:29:35




















