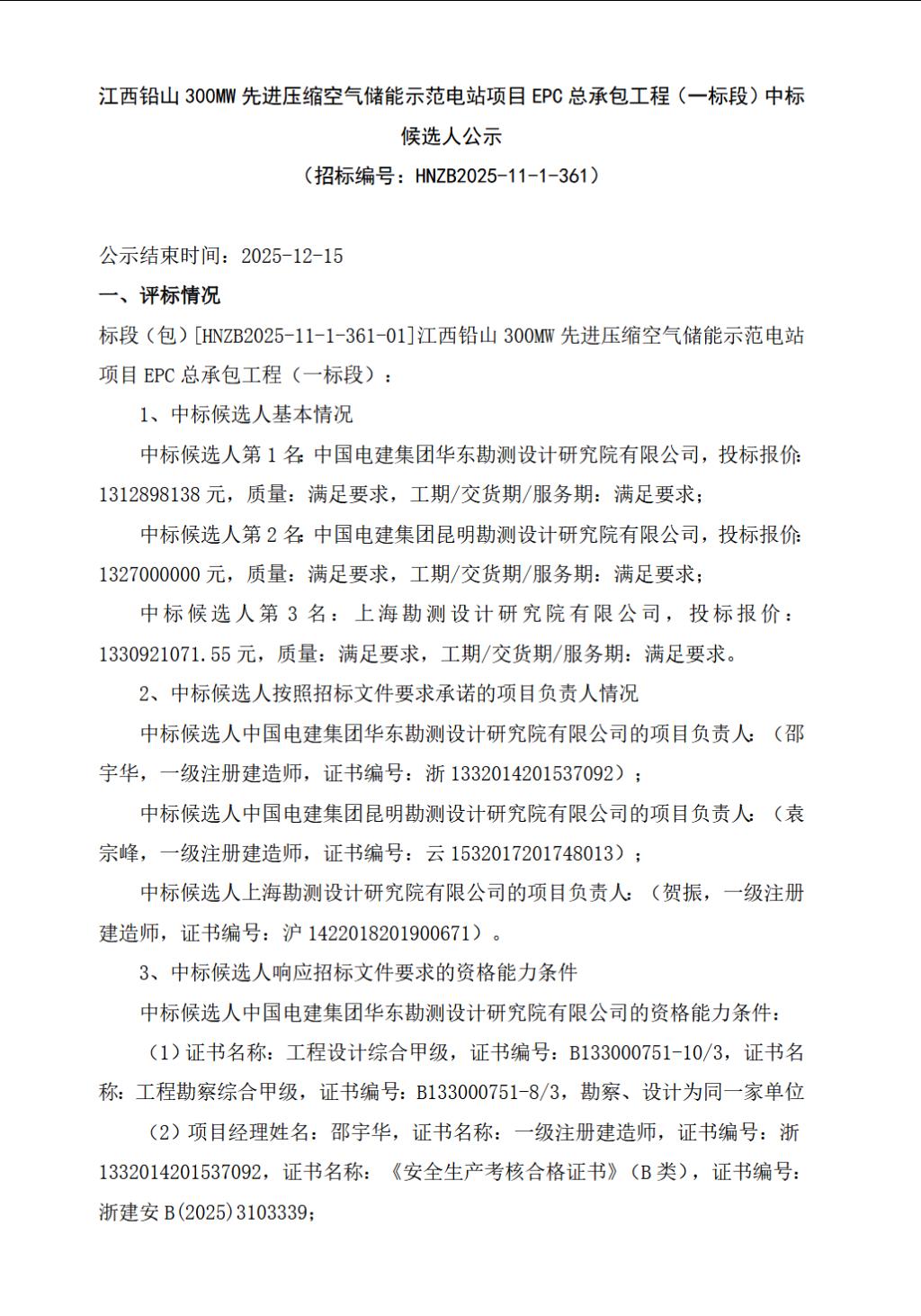
2025年12月12日,江西铅山300MW先进压缩空气储能示范电站项目EPC总承包工程(一标段)中标候选人公示正式发布。
该项目,位于上饶市铅山县葛仙山镇长岭村,拟装机容量为300MW/1200MWh,计划工期730日历天,招标范围:江西铅山300MW先进压缩空气储能示范电站项目(一标段)工程所有勘察设计、工艺及辅助系统设备购置、建筑安装工程、调试及竣工验收、试验、培训及保修、工程保险等。
第一中标候选人中国电建集团华东勘测设计研究院有限公司,投标报价约13.1289亿元,折合单价约1.0941元/Wh。
第二中标候选人中国电建集团昆明勘测设计研究院有限公司,投标报价13.27亿元,折合单价约1.1058元/Wh。
第三中标候选人上海勘测设计研究院有限公司,中国长江三峡集团控股子公司,投标报价约13.3092亿元,折合单价约1.1091元/Wh。
原文如下:

碳索储能网 https://cn.solarbe.com/news/20251212/50014526.html


下一篇



















