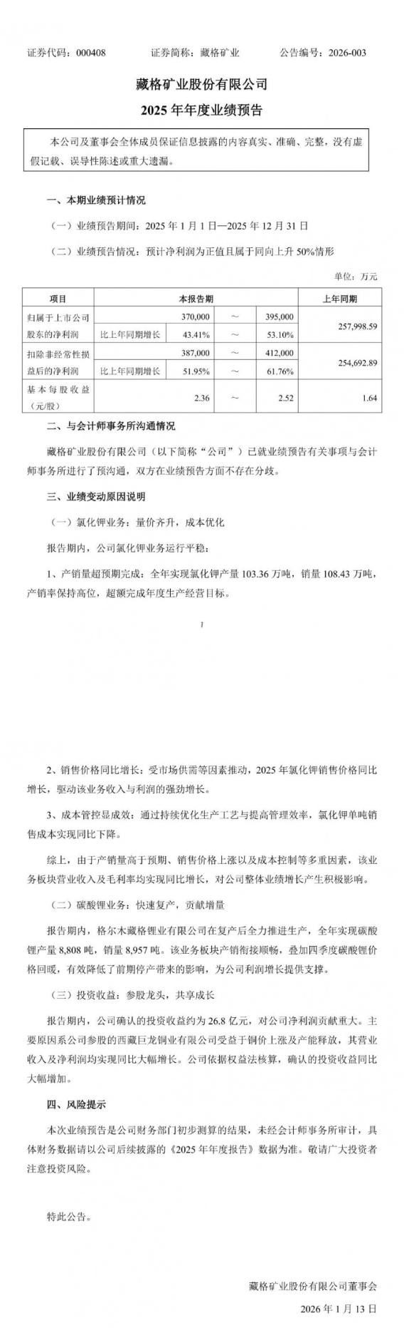
1月12日,藏格矿业发布2025年年度业绩预告。预计实现净利润为37.00亿元~39.50亿元,净利润同比增长43.41%~53.10%。
报告期内,公司氯化钾业务运行平稳:
1、产销量超预期完成:全年实现氯化钾产量103.36万吨,销量108.43万吨,
产销率保持高位,超额完成年度生产经营目标。
2、销售价格同比增长:受市场供需等因素推动,2025年氯化钾销售价格同比增长,驱动该业务收入与利润的强劲增长。
3、成本管控显成效:通过持续优化生产工艺与提高管理效率,氯化钾单吨销售成本实现同比下降。
报告期内,格尔木藏格锂业有限公司在复产后全力推进生产,全年实现碳酸锂产量8,808吨,销量8,957吨。该业务板块产销衔接顺畅,叠加四季度碳酸锂价格回暖,有效降低了前期停产带来的影响,为公司利润增长提供支撑。
原公告如下:

碳索储能网 https://cn.solarbe.com/news/20260113/50016590.html


下一篇


















