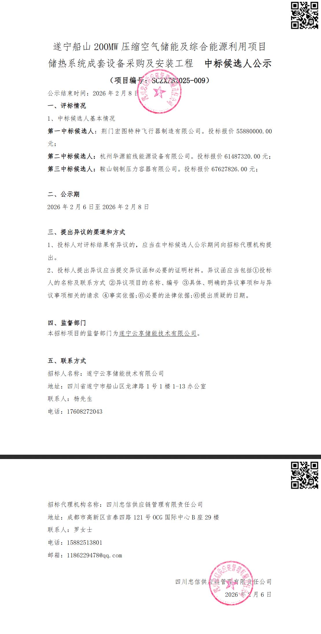
碳索储能网获悉,2月6日,遂宁船山200MW压缩空气储能及综合能源利用项目储热系统成套设备采购及安装工程发布中标候选人公示。
该项目第一中标候选人:荆门宏图特种飞行器制造有限公司。投标报价55880000.00元;
第二中标候选人:杭州华源前线能源设备有限公司。投标报价61487320.00元;
第三中标候选人:鞍山钢制压力容器有限公司。投标报价67627826.00元。
据悉,该项目位于四川省遂宁市船山区。项目装机200MW/1600MWh,配套调频的空气压缩储能,项目配套主厂房、热、冷水罐,热交换区域、地下储气系统、综合楼等地上建构筑物及附属配套设施。
中标原文见下:

碳索储能网 https://cn.solarbe.com/news/20260209/50018243.html新闻介绍:
碳索储能网获悉,2月6日,遂宁船山200MW压缩空气储能及综合能源利用项目储热系统成套设备采购及安装工程发布中标候选人公示。投标报价55880000.00元;第二中标候选人:杭州华源前线能源设备有限公司。据悉,该项目位于四川省遂宁市船山区。项目装机200MW/1600MWh,配套调频的空气压缩储能,项目配套主厂房、热、冷水罐,热交换区域、地下储气系统、综合楼等地上建构筑物及附属配套设施。
责任编辑:康炜邺
碳索储能网版权说明:
1.所有未标注来源为碳索储能网或碳索储能网整理的文章,均转载与其他媒体,目的在于传播更多信息,但并不代表碳索储能网赞同其观点、立场或证实其描述。其他媒体如需转载,请与稿件来源方联系,如产生任何版权问题与本网无关。
2. 涉及资本市场或上市公司内容也不构成任何投资建议,投资者据此操作,风险自担!
3. 如因作品内容、版权以及引用的图片(或配图)内容仅供参考,如有涉及版权问题,可联系我们直接删除处理。请在30日内进行。