3月3日,冠县中能盛航储能电源科技有限公司发布山东聊城市200MW/400MWh电网侧电化学储能电站项目EPC更正公告,《公告》显示,投标文件递交时间从2026年3月5日延期到3月12日。
据招标公告,2025年9月8日,冠县中能盛航储能电源科技有限公司发布聊城市冠县东古城镇200MW/400MWh电网侧电化学储能电站项目(EPC)招标公告,规划建设规模200MW/400MWh。项目资金来源为私有资金46000万元,折合单价1.15元/Wh。
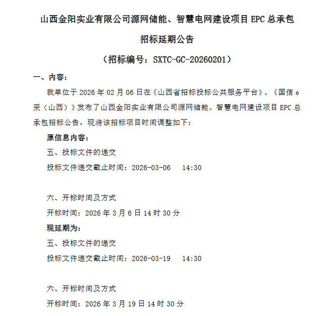
同日,山西金阳实业有限公司发布源网储能、智慧电网建设项目EPC总承包招标延期公告,投标文件递交时间从2026年3月6日延期到3月19日。
据招标公告,2026年2月6日,山西金阳实业有限公司源网储能、智慧电网建设项目EPC总承包招标公告发布,项目规模为200MW/400MWh。新建220KV升压站,锂电池系统经过逆变器、箱变升压至35KV后,以35KV集电线路接入新建220KV升压站,拟接入当地220KV变电站。建设综合楼,220KV用户站及储能区、检修区,配套建设环保、消防设施,其他附属设施等。建设地点为220KV升压站建在岚县经开区标准化厂房院内,储能区建在柳峪村口西侧。招标范围包含项目所有设备与材料采购,全部设备的运输、试验、安装与调试,以及项目所涉及的相关协调工作。
原文如下:


碳索储能网 https://cn.solarbe.com/news/20260304/50019192.html


下一篇



















