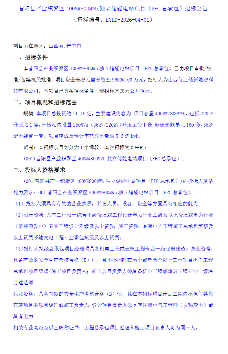
2026年4月3日,山西昔阳县产业积聚区400MW/800MWh独立储能电站项目EPC发布招标公告,项目资金来源为自筹资金96000万元,合单价1.2元/Wh。招标人为山西侍三储新能源科技有限公司。
本项目总投资约11.46亿,主要建设内容为项目容量400MW/800MWh,包括220kV升压站1座,升压站内设置250MVA(35kV/220kV)升压主变1台:新建储能单元160套,35kV配电装置一套。项目建成后预计年充放电量约5.6亿kWh。
项目接受联合体投标,满足相关条件即可。
原文如下:


碳索储能网 https://cn.solarbe.com/news/20260407/50021269.html新闻介绍:
2026年4月3日,山西昔阳县产业积聚区400MW/800MWh独立储能电站项目EPC发布招标公告,项目资金来源为自筹资金96000万元,合单价1.2元/Wh。招标人为山西侍三储新能源科技有限公司。本项目总投资约11.46亿,主要建设内容为项目容量400MW/800MWh,包括220kV升压站1座,升压站内设置250MVA升压主变1台:新建储能单元160套,35kV配电装置一套。项目建成后预计年充放电量约5.6亿kWh。项目接受联合体投标,满足相关条件即可。
责任编辑:康炜邺
碳索储能网版权说明:
1.所有未标注来源为碳索储能网或碳索储能网整理的文章,均转载与其他媒体,目的在于传播更多信息,但并不代表碳索储能网赞同其观点、立场或证实其描述。其他媒体如需转载,请与稿件来源方联系,如产生任何版权问题与本网无关。
2. 涉及资本市场或上市公司内容也不构成任何投资建议,投资者据此操作,风险自担!
3. 如因作品内容、版权以及引用的图片(或配图)内容仅供参考,如有涉及版权问题,可联系我们直接删除处理。请在30日内进行。