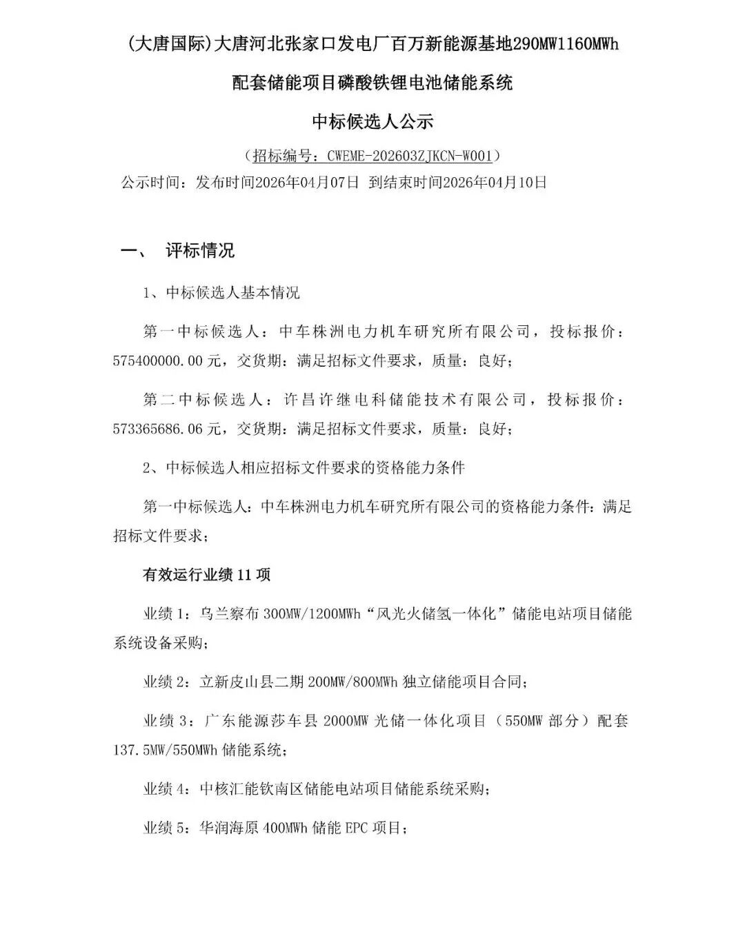
近日,大唐河北张家口发电厂百万新能源基地290MW1160MWh配套储能项目磷酸铁锂电池储能系统采购中标候选人公示。具体中标候选情况见下:
第一中标候选人为中车株洲电力机车研究所有限公司,中标价格为575400000元,折合单价0.496元/Wh;
第二中标候选人为许昌许继电科储能技术有限公司,中标价格为573365686.06元,折合单价0.4943元/Wh。
本次采购磷酸铁锂电池储能系统,规模为1160MWh。项目招标人为大唐中合(赤城)新能源有限公司。
根据此前开标结果显示,共计26家企业参与投标,投标报价折合单价,范围为0.479-0.577元/Wh,平均报价0.513元/Wh。
据招标公告,招标范围为磷酸铁锂电池储能系统(电池单体的标称容量>314Ah,储能系统(含电池)整体质保5年),包括储能电池、PCS、EMS、BMS、35kV变压器、交直流汇流设备、预制舱及其配套设备、专用工具、备品备件、技术服务等。磷酸铁锂电池预制舱包括:电池、电池管理系统(BMS)、消防系统、火灾报警系统、热管理系统、汇流设备等相关配套设施、变流升压系统,不包含电池预制舱与PCS之间的连接线缆及变流升压一体机间的35kV高压线缆。
项目储能分为两个场址进行布置。100MW/400MWh储能系统布置于张家口发电厂500kV升压站旁,190MW/760MWh储能系统布置在龙关300MW光伏项目升压站旁。张家口发电厂侧储能工程(100MW/400MWh)计划工期2026年4月-2026年6月,龙关升压站侧储能工程(190MW/760MWh)计划工期2026年5月-2026年9月。
公告如下:




碳索储能网 https://cn.solarbe.com/news/20260413/50021510.html


下一篇


















