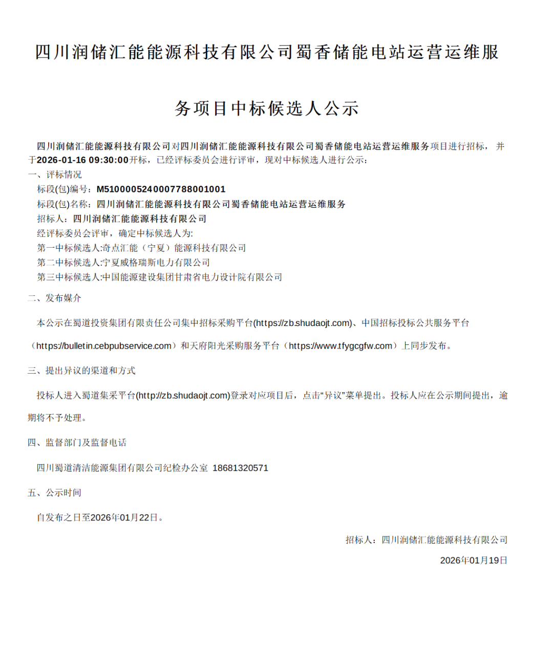
碳索储能网获悉,1月19日,四川润储汇能能源科技有限公司蜀香储能电站运营运维服务中标候选人公示。
该项目第一中标候选人为奇点汇能(宁夏)能源科技有限公司;
第二中标候选人为宁夏威格瑞斯电力有限公司;
第三中标候选人为中国能源建设集团甘肃省电力设计院有限公司。
据悉,该项目容量100兆瓦/200兆瓦时,位于四川成都市彭州市濛阳街道泉沟村。合同服务期限3年,招标人将每年组织一次考核,若考核结果为“不合格”且整改复验仍不合格,则招标人有权终止本合同,或与中标人协商调整服务方案及费用后决定是否续签。
中标原文见下:

碳索储能网 https://cn.solarbe.com/news/20260121/50017378.html新闻介绍:
碳索储能网获悉,1月19日,四川润储汇能能源科技有限公司蜀香储能电站运营运维服务中标候选人公示。该项目第一中标候选人为奇点汇能(宁夏)能源科技有限公司;第二中标候选人为宁夏威格瑞斯电力有限公司;第三中标候选人为中国能源建设集团甘肃省电力设计院有限公司。
责任编辑:康炜邺
碳索储能网版权说明:
1.所有未标注来源为碳索储能网或碳索储能网整理的文章,均转载与其他媒体,目的在于传播更多信息,但并不代表碳索储能网赞同其观点、立场或证实其描述。其他媒体如需转载,请与稿件来源方联系,如产生任何版权问题与本网无关。
2. 涉及资本市场或上市公司内容也不构成任何投资建议,投资者据此操作,风险自担!
3. 如因作品内容、版权以及引用的图片(或配图)内容仅供参考,如有涉及版权问题,可联系我们直接删除处理。请在30日内进行。