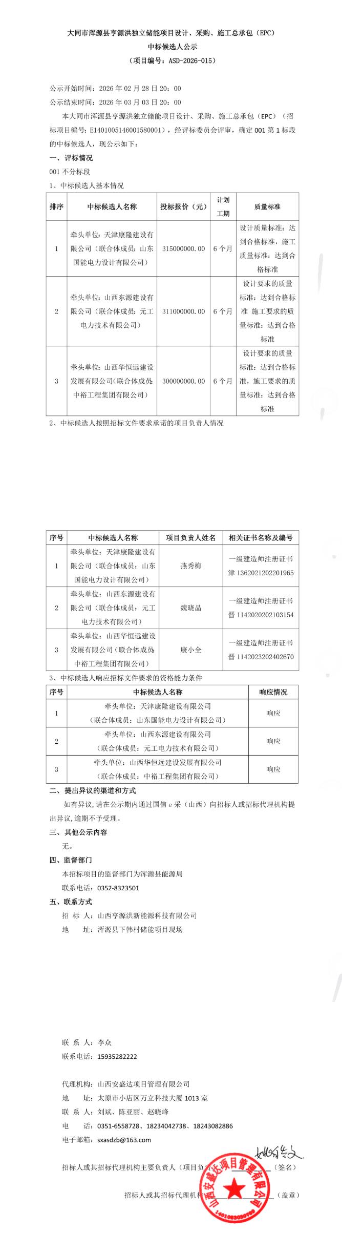
2月27日,大同市浑源县亨源洪独立储能项目设计、采购、施工总承包(EPC)中标候选人公示。
第一中标候选人为天津康隆建设有限公司(联合体成员:山东国能电力设计有限公司),投标报价315000000元,折合单价0.7875元/Wh;第二中标候选人为山西东源建设有限公司(联合体成员:元工电力技术有限公司),投标报价311000000元,折合单价0.7775元/Wh;第三中标候选人为山西华恒远建设发展有限公司(联合体成员:中裕工程集团有限公司),投标报价300000000元,折合单价0.75元/Wh。
项目主要建设200MW/400MWh独立储能电站。主要建设内容包括储能电池、逆变器、设备基础、电缆沟、配电柜、干式变压器及集控室等相关配套附属设施。
本项目划分为1个标段,本次招标为其中的 001第1标段,标段(包)内容:EPC总承包招标范围包括但不限于200MW/400MWh独立储能调频电站EPC总承包项目的勘察设计、设备采购供货、土建及安装施工、调试试验及检查、全站全容量并网安全稳定试运行、消缺、性能试验、整套系统性能保证的考核验收、技术和售后服务、人员培训等完成竣工验收所涉及到的所有工作,同时也包括所有材料、备品备件、专用工具、消耗品以及相关技术资料的提供等,还包括配套的送出线路工程及对侧接入相关工作,按照本项目接入系统批复要求接至指定电网接入点的线路工程的勘察设计、设备材料采购、核准手续办理、环评、水保、林业手续、青苗补偿、施工及验收并网;整体系统质保期限内的相关服务(包含质保期内所有备品备件、专用工具采购供应以及相关的技术资料整理提供服务)等工作。
原公告如下:

碳索储能网 https://cn.solarbe.com/news/20260302/50018996.html


下一篇



















