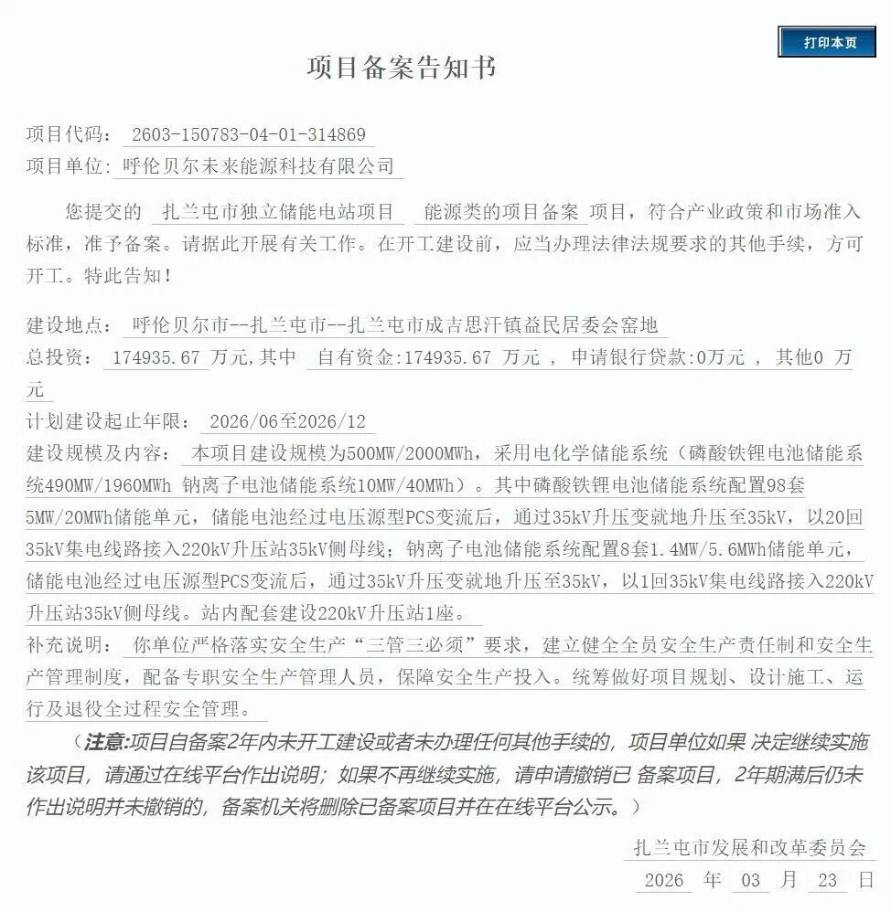
3月23日,内蒙古扎兰屯市独立储能电站项目备案获批,项目规模500MW/2000MWh,总投资174935.67万元。
本项目建设规模为500MW/2000MWh,其中包含磷酸铁锂电池储能系统490MW/1960MWh,和钠离子电池储能系统10MW/40MWh。
其中磷酸铁锂电池储能系统配置98套5MW/20MWh储能单元,储能电池经过电压源型PCS变流后,通过35kV升压变就地升压至35kV,以20回35kV集电线路接入220kV升压站35kV侧母线;钠离子电池储能系统配置8套1.4MW/5.6MWh储能单元,储能电池经过电压源型PCS变流后,通过35kV升压变就地升压至35kV,以1回35kV集电线路接入220kV升压站35kV侧母线。站内配套建设220kV升压站1座。
原文如下:

碳索储能网 https://cn.solarbe.com/news/20260328/50020887.html


下一篇



















