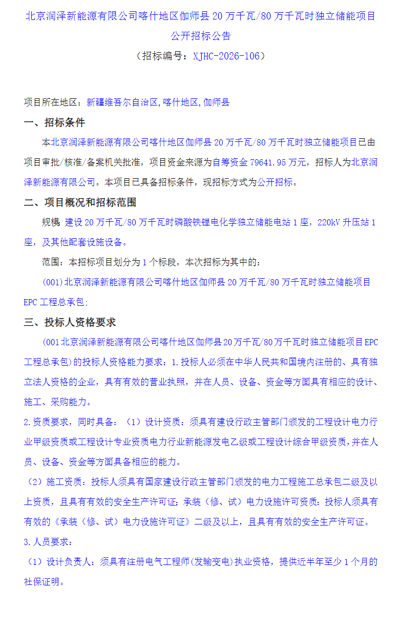
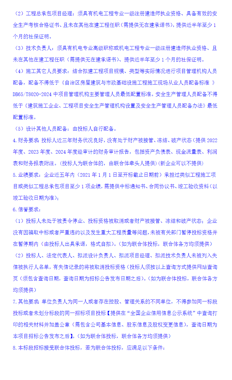
2026年4月14日,北京润泽新能源有限公司新疆喀什地区伽师县200MW/800MWh独立储能项目EPC发布招标公告,项目资金来源为自筹资金79641.95万元,合单价0.996元/Wh。招标人为北京润泽新能源有限公司。
项目建设20万千瓦/80万千瓦时磷酸铁锂电化学独立储能电站1座,220kV升压站1座及其他配套设施设备。项目接受联合体投标,须满足相关条件。
原文如下:



碳索储能网 https://cn.solarbe.com/news/20260416/50021636.html
2026年4月14日,北京润泽新能源有限公司新疆喀什地区伽师县200MW/800MWh独立储能项目EPC发布招标公告,项目资金来源为自筹资金79641.95万元,合单价0.996元/Wh。招标人为北京润泽新能源有限公司。
项目建设20万千瓦/80万千瓦时磷酸铁锂电化学独立储能电站1座,220kV升压站1座及其他配套设施设备。项目接受联合体投标,须满足相关条件。
原文如下:



新闻介绍:
2026年4月14日,北京润泽新能源有限公司新疆喀什地区伽师县200MW/800MWh独立储能项目EPC发布招标公告,项目资金来源为自筹资金79641.95万元,合单价0.996元/Wh。项目建设20万千瓦/80万千瓦时磷酸铁锂电化学独立储能电站1座,220kV升压站1座及其他配套设施设备。项目接受联合体投标,须满足相关条件。
责任编辑:康炜邺
碳索储能网版权说明:
1.所有未标注来源为碳索储能网或碳索储能网整理的文章,均转载与其他媒体,目的在于传播更多信息,但并不代表碳索储能网赞同其观点、立场或证实其描述。其他媒体如需转载,请与稿件来源方联系,如产生任何版权问题与本网无关。
2. 涉及资本市场或上市公司内容也不构成任何投资建议,投资者据此操作,风险自担!
3. 如因作品内容、版权以及引用的图片(或配图)内容仅供参考,如有涉及版权问题,可联系我们直接删除处理。请在30日内进行。
下一篇2026-04-16 08:55:21




















