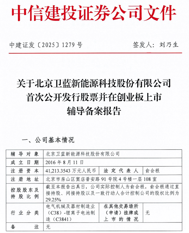
中国证监会官网显示,12月10日,北京卫蓝新能源科技股份有限公司(简称“卫蓝新能源”)向北京证监局提交创业板IPO辅导备案,辅导券商为中信建投。

公开资料显示,国内尚未有固态电池创业企业完成上市,若其率先成功IPO,则有望成为“固态电池第一股”。
透视这家固态电池独角兽会发现,成立九年来,它已集结了阵容强大的资本资源和产业资源,并且与多家上市公司存在深入合作关系。
九年成长史 明星资本作伴
卫蓝新能源成立于2016年8月,注册地址位于北京房山,由中国工程院院士陈立泉、中国科学院物理研究所研究员李泓、教授级高级工程师俞会根共同发起创办,是中科院物理所固态电池技术唯一的产业化平台。公司在固态电池赛道深耕,已构建起车船动力、新型储能、低空动力三大核心产品矩阵。
辅导备案报告显示,俞会根为公司实际控制人,合计控制公司的股权比例为29.25%。
除深厚的科研机构背景外,记者梳理发现,卫蓝新能源成立九年来,还集结了大量资本资源和产业资源。
资本战队方面,企查查显示,卫蓝新能源股东达48个。2025年9月底,公司完成D+轮融资,北京市绿色能源和低碳产业投资基金、北京市新材料产业投资基金以增资形式战略投资,广东能源集团、工银资本等成为新进股东。
再向前追溯,2017年,卫蓝新能源完成天使轮融资,由海博思创、鼎峰科创、腾业创投投资;2018年,完成A轮融资,天齐锂业、中科院母基金、三峡基金成为股东;2021年,B轮融资,吸引国新国证等五家股东注资;2021年,又进行C轮融资,投资方包括华为旗下哈勃投资、IDG资本、众擎基金、顺为投资、允泰资本、海松资本、小米产投、蔚来资本、吉利投资等;2022年,D轮融资,由中国国有企业混合所有制改革基金有限公司领投,其他投资方包括中信建投、国汽智联、中科创星、锦富基金、招商局资本、联想创投等。
产业网紧密 与多家上市公司合作
产业方面,卫蓝新能源的产品已向多家产业投资方供货。卫蓝新能源官网介绍,公司360Wh/kg高能量密度动力电芯具备超高能量密度,单次续航里程超过1000km,已于2023年底量产交付蔚来汽车,并在多家知名整车厂获得定点。280Ah超高安全储能电芯已于2023年下半年量产交付,为三峡、海博思创、国电投等多个储能项目供货。320Wh/kg高能量密度低空经济动力电芯,已为多家国内外无人机、机器人、便携电源等客户供货。
卫蓝新能源还与全球知名材料企业巴斯夫展开固态电池合作。公司于12月11日介绍,在广州国际汽车展上,公司与巴斯夫联合发布新一代固态电池包。卫蓝新能源称,该全固态电池包是公司深耕固态电池领域近十年的“集大成之作”。通过采用全固态电解质彻底消除可燃液态电解质,从根源上规避了热失控风险,实现了动力电池真正的本质安全。
今年,国家能源局第五批能源领域首台(套)重大技术装备名单中,卫蓝新能源与合作方共同研制的百兆瓦级大容量半固态锂离子电池储能系统入选。合作研制单位包括华能新能源股份有限公司、广东天汇储能科技有限公司、广东华电储能有限公司、中国大唐集团科技创新有限公司、广东能源集团科学技术研究院有限公司、中国能源建设集团广东省电力设计研究院有限公司。
此外,卫蓝新能源还与华友钴业、恩捷股份、联泓新科等上市公司存在合作关系。
2025年10月,联泓新科披露,公司与卫蓝新能源合资成立了控股子公司联泓卫蓝,主要从事固态、半固态电池等新型电池关键功能材料开发。联泓新科就卫蓝新能源可能的上市称,卫蓝新能源为联泓卫蓝股东,也是其重要客户,如果上市有利于联泓卫蓝的业务发展。
2025年3月,华友钴业披露,控股子公司天津巴莫科技有限责任公司与卫蓝新能源签订战略合作协议,双方将在固态电池领域开展合作,并共享固态电池行业资源,合作期限为5年。
2025年1月,恩捷股份披露,关联企业与卫蓝新能源签订采购框架协议,卫蓝新能源将向恩捷股份关联企业采购半固态电池电解质隔膜、全固态电池电解质及电解质膜。此外,恩捷股份与卫蓝新能源还设立有合资公司。
在各类资源支持下,卫蓝新能源已进行全球化布局。官网显示,其中国研发总部位于北京房山,欧洲总部位于德国斯图加特,硫化物研发总部位于深圳坪山。于国内设有六处生产基地,于匈牙利、日本、泰国、澳大利亚设有分公司。业务范围包括中国、法国、美国、加拿大、英国、荷兰、德国、波兰、奥地利、巴西、匈牙利等地
碳索储能网 https://cn.solarbe.com/news/20251212/50014545.html


下一篇


















